注册帐号丨忘记密码?
1.点击网站首页右上角的“充值”按钮可以为您的帐号充值
2.可选择不同档位的充值金额,充值后按篇按本计费
3.充值成功后即可购买网站上的任意文章或杂志的电子版
4.购买后文章、杂志可在个人中心的订阅/零买找到
5.登陆后可阅读免费专区的精彩内容
打开文本图片集
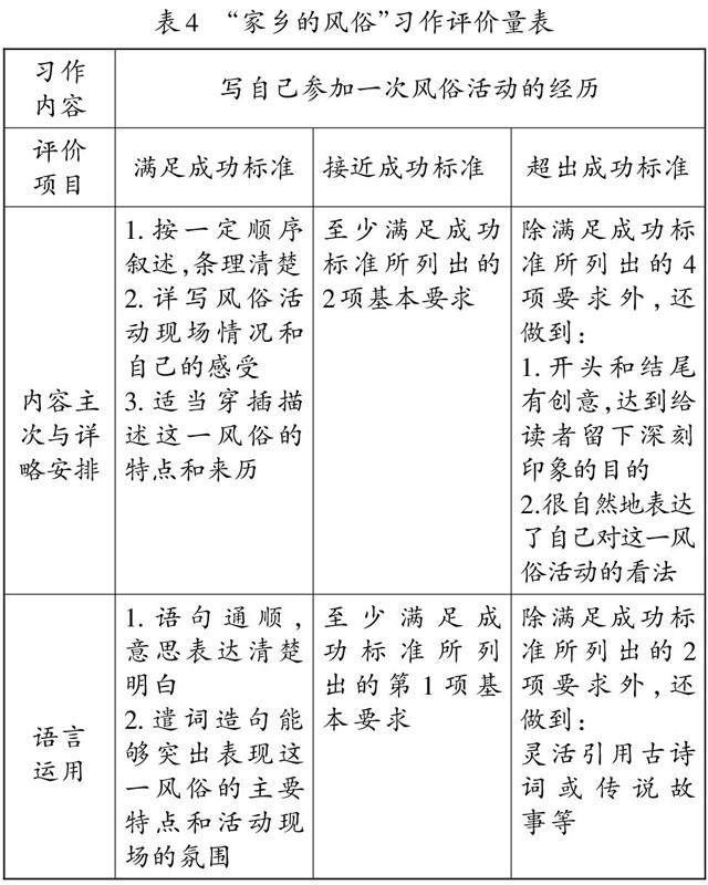
[摘 要]统编语文教材以人文主题和语文要素双线组织单元,为单元整体教学提供了便利条件。教学六年级下册第一单元时,教师要对单元整体内容进行解读,明确单元教学的大主题和重点目标;要根据单元选文和语文要素,确定KUD目标;要结合单元文本和习作内容,创设学习情境,设置核心学习任务;要根据核心任务,提出具体的学习子任务,引导学生深入展开语文实践活动,同时要对语文实践活动进行具体的评价。(剩余5991字)
登录龙源期刊网
购买文章
编辑出版风俗作品集
文章价格:5.00元
当前余额:100.00
阅读
您目前是文章会员,阅读数共:0篇
剩余阅读数:0篇
阅读有效期:0001-1-1 0:00:00