注册帐号丨忘记密码?
1.点击网站首页右上角的“充值”按钮可以为您的帐号充值
2.可选择不同档位的充值金额,充值后按篇按本计费
3.充值成功后即可购买网站上的任意文章或杂志的电子版
4.购买后文章、杂志可在个人中心的订阅/零买找到
5.登陆后可阅读免费专区的精彩内容
打开文本图片集
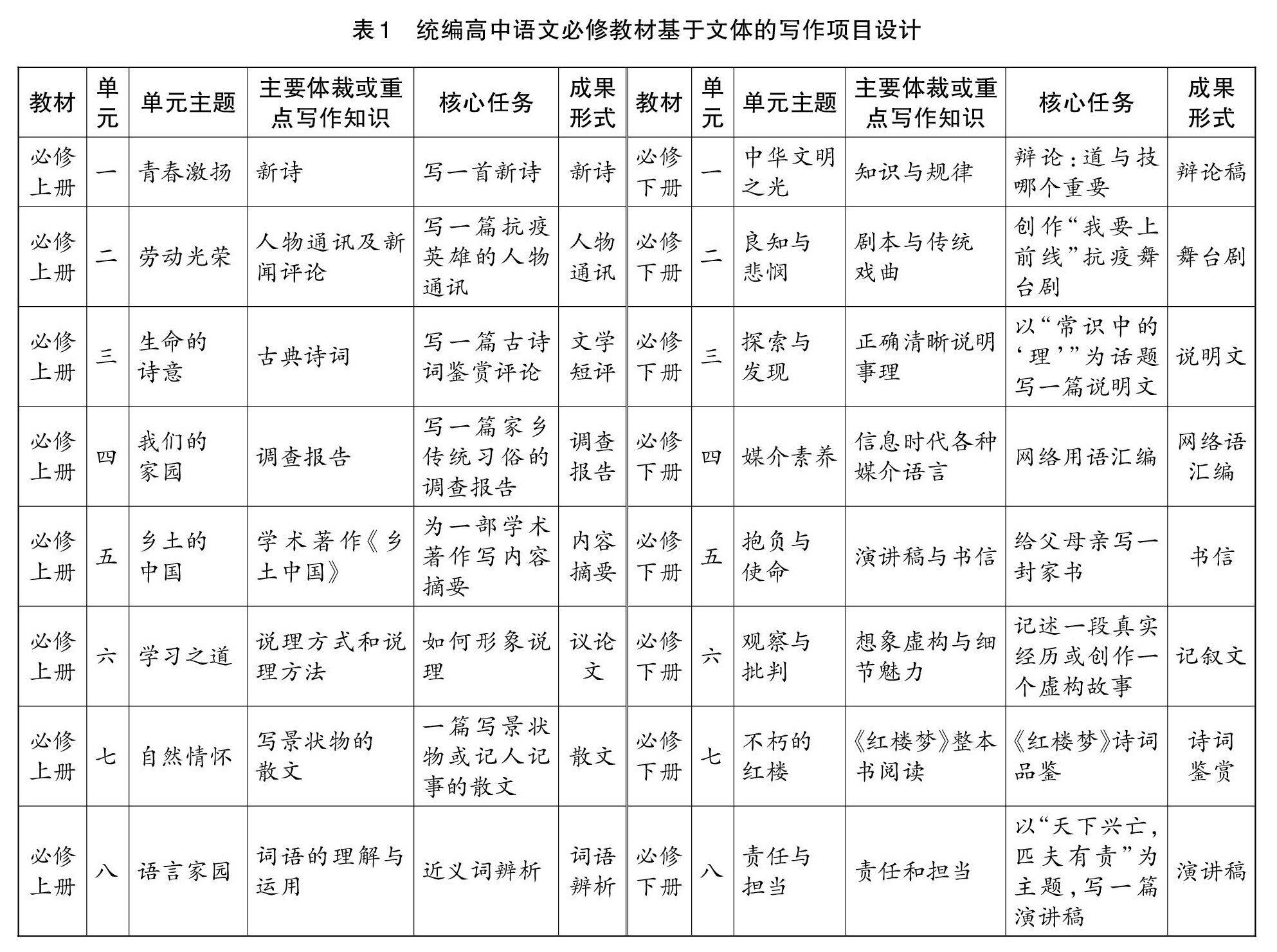
【摘 要】实施高中语文项目化学习,应积极主动地把语文学科资源、跨学科资源以及学生跨界的生活经验资源等引入到学科教学,其中,写作类项目化设计在融合各种资源的特性方面表现突出。但当前的写作类的项目化设计,多呈单篇独立型,缺少整体布局与思考。在遵从教材体系和教学实际的前提下,可分别从文体、活动、主题三个维度进行高中语文写作项目化设计。(剩余3716字)
登录龙源期刊网
购买文章
高中语文项目化学习之写作设计
文章价格:4.00元
当前余额:100.00
阅读
您目前是文章会员,阅读数共:0篇
剩余阅读数:0篇
阅读有效期:0001-1-1 0:00:00