如何设计素养目标导向的物理课堂学习项目

打开文本图片集
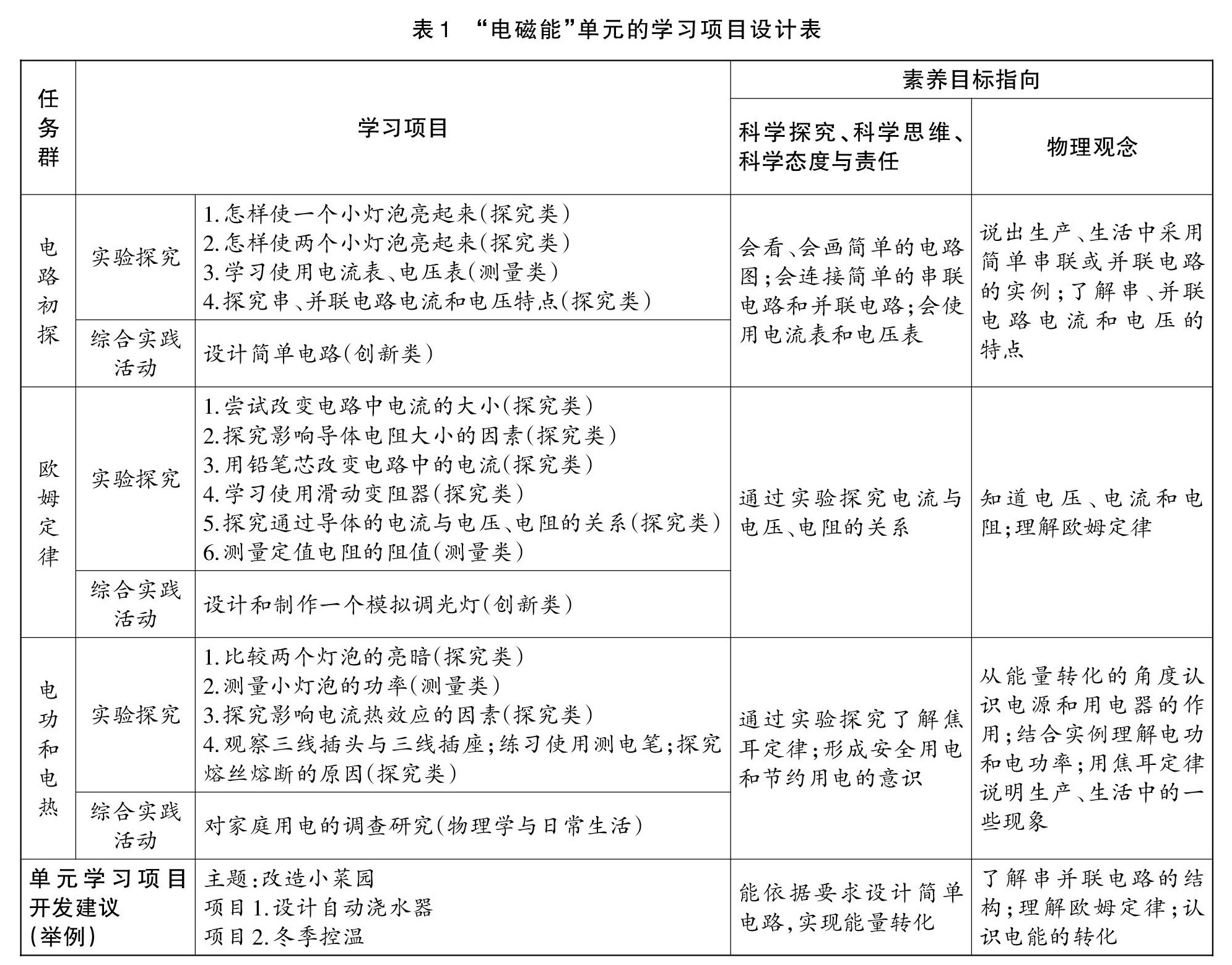
【摘 要】考虑物理概念建构的层递性、探究能力培养的连续性和程序性、科学思维形成的必要性等因素,基于项目的初中物理探究学习需以大概念为基础,设计物理进阶学习,形成“核心素养—课程标准—单元设计—学习评价”的基本链环。其中的关键是教师要注重学习项目的设计和科学思维的培养,以及聚焦物理关键能力的循证。
【关键词】探究学习;物理进阶教学;项目设计;科学思维
【中图分类号】G633.7 【文献标志码】A 【文章编号】1005-6009(2022)19-0007-04
【作者简介】许帮正,江苏省无锡市教育科学研究院(江苏无锡,214001)教研员,正高级教师,江苏省特级教师,全国优秀教师,“江苏人民教育家培养工程”培养对象。(剩余3408字)