注册帐号丨忘记密码?
1.点击网站首页右上角的“充值”按钮可以为您的帐号充值
2.可选择不同档位的充值金额,充值后按篇按本计费
3.充值成功后即可购买网站上的任意文章或杂志的电子版
4.购买后文章、杂志可在个人中心的订阅/零买找到
5.登陆后可阅读免费专区的精彩内容
打开文本图片集
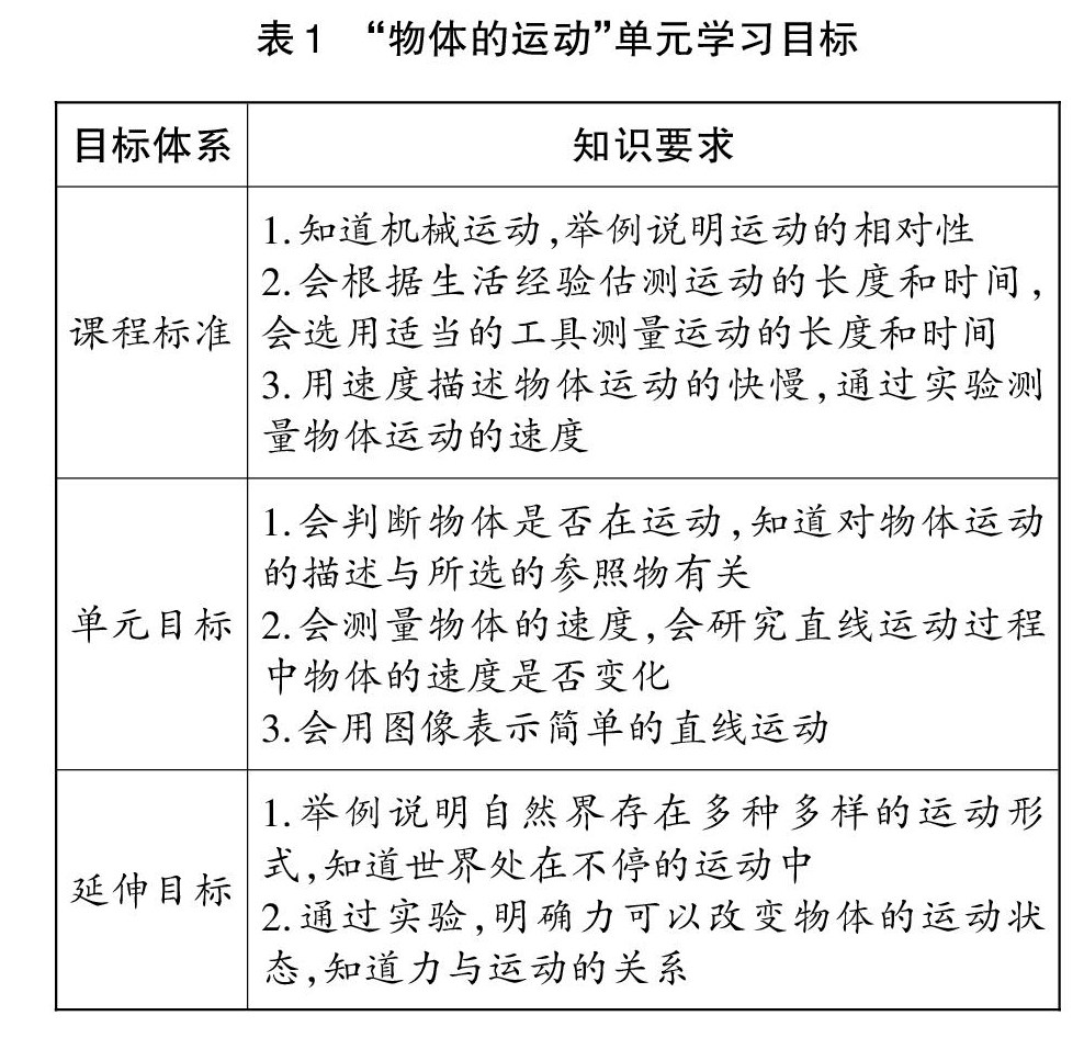
【摘 要】素养导向的单元设计,应打破“大单元”与“小单元”之争,告别“知识单元”与“项目单元”的二元对立,迈向知识与项目的统整。具体实践中,需围绕单元目标设计好关键问题,触及概念本质,以形成物理观念;组织好探究活动,像科学家一样思考,以发展科学思维;开发出实践项目,打通知识学习与实践应用,以培育关键能力。(剩余4556字)
登录龙源期刊网
购买文章
素养导向的单元设计: 迈向知识与项目的统整
文章价格:4.00元
当前余额:100.00
阅读
您目前是文章会员,阅读数共:0篇
剩余阅读数:0篇
阅读有效期:0001-1-1 0:00:00