初中物理深度学习的实现路径
——单元设计与项目学习相融合的实践探索

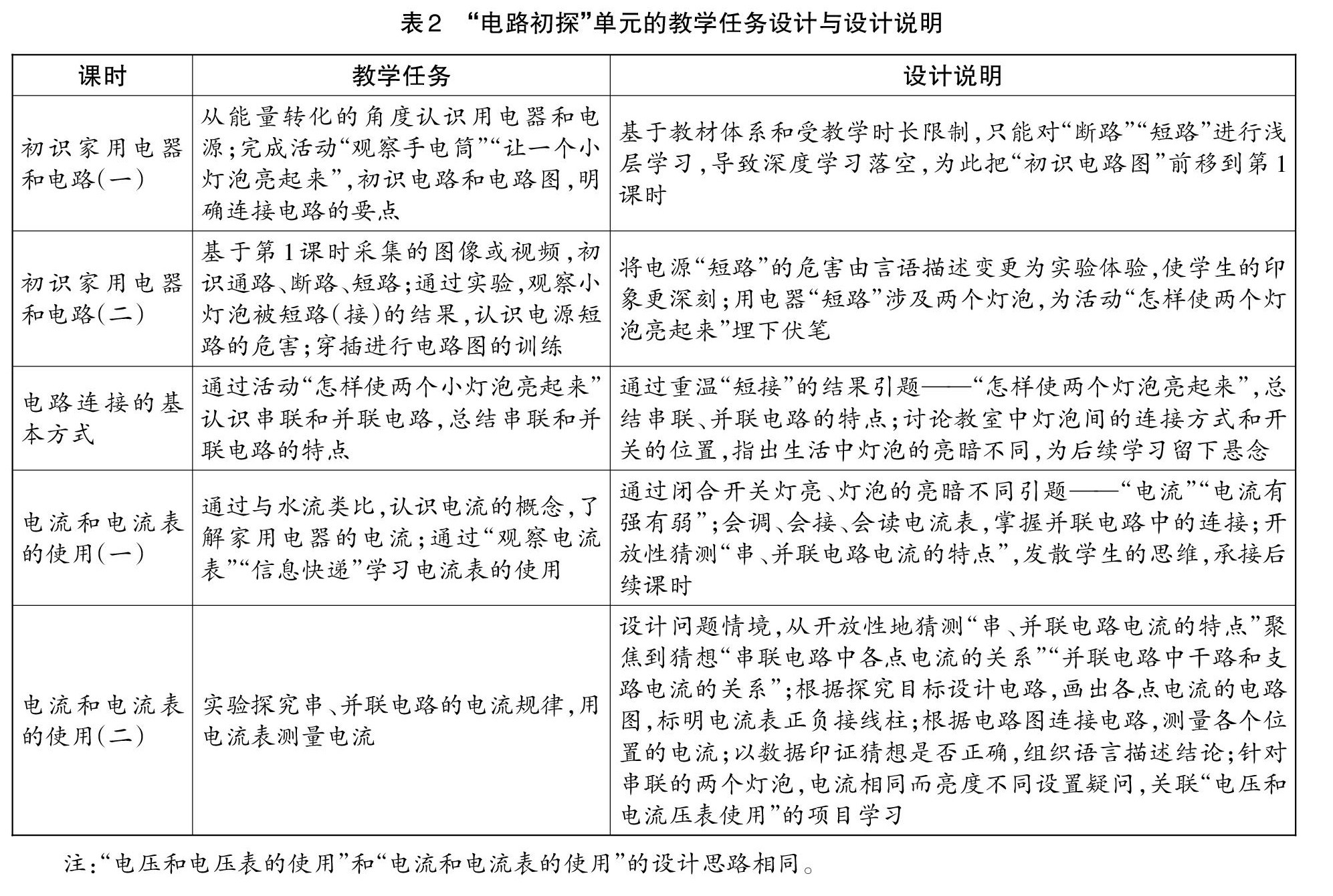
打开文本图片集
【摘 要】单元设计推动课程核心素养的落地,项目学习则为学习提供了真实的任务载体。单元设计和项目学习相融合是初中物理深度学习的实现路径,可从“基于项目学习的单元设计”和“基于单元设计的项目学习”两种路径进行融合。
【关键词】初中物理;深度学习;单元设计;项目学习
【中图分类号】G633.7 【文献标志码】A 【文章编号】1005-6009(2022)19-0018-04
【作者简介】李宝银,江苏省海安市紫石中学(江苏海安,226600)教师,正高级教师,江苏省特级教师。(剩余3942字)