注册帐号丨忘记密码?
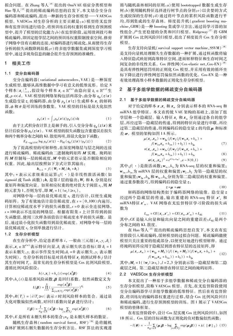
1.点击网站首页右上角的“充值”按钮可以为您的帐号充值
2.可选择不同档位的充值金额,充值后按篇按本计费
3.充值成功后即可购买网站上的任意文章或杂志的电子版
4.购买后文章、杂志可在个人中心的订阅/零买找到
5.登陆后可阅读免费专区的精彩内容
打开文本图片集
摘 要:针对生存分析中多组学数据带来的维数灾难和过拟合问题,提出了一种基于多组学数据和稀疏变分自编码器的生存分析算法VAESCox。该算法将变分自编码器的基本结构与稀疏编码和生存分析相结合,在无监督阶段训练变分自编码器学习低维表示,在监督阶段将训练的权重迁移到生存分析模型,并对传递权重进行微调和稀疏编码。(剩余12500字)
登录龙源期刊网
购买文章
基于多组学数据和稀疏变分自编器的生存分析算法
文章价格:6.00元
当前余额:100.00
阅读
您目前是文章会员,阅读数共:0篇
剩余阅读数:0篇
阅读有效期:0001-1-1 0:00:00