注册帐号丨忘记密码?
1.点击网站首页右上角的“充值”按钮可以为您的帐号充值
2.可选择不同档位的充值金额,充值后按篇按本计费
3.充值成功后即可购买网站上的任意文章或杂志的电子版
4.购买后文章、杂志可在个人中心的订阅/零买找到
5.登陆后可阅读免费专区的精彩内容
打开文本图片集
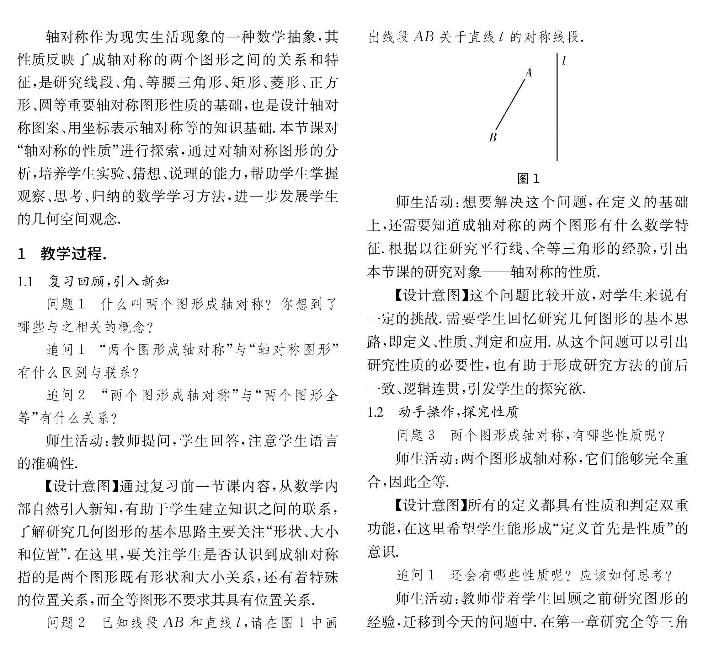
摘 要:轴对称是现实生活中广泛存在的一种现象,是密切联系数学与现实生活的重要内容.本文基于轴对称的概念,从构造轴对称图形开始,引出研究对象——轴对称的性质,通过观察、操作、猜想、证明等一系列的数学活动,探索、发现和概括轴对称的性质,并利用其解决相关问题,为接下来研究线段、角、等腰三角形等轴对称图形的(剩余4067字)
登录龙源期刊网
购买文章
开放有度引导有路
文章价格:4.00元
当前余额:100.00
阅读
您目前是文章会员,阅读数共:0篇
剩余阅读数:0篇
阅读有效期:0001-1-1 0:00:00