教育教学论坛

教育教学论坛

2025年47期
  • 收藏
收藏成功
微博 空间 微信
《教育教学论坛》杂志社是经中华人民共和国新闻出版总署批准,由河北出版传媒集团主管,河北教育出版社、花山文艺出版社主办,是...     展开

类型

周刊

类别

教育教学
定价
促销信息
全年订阅更优惠!
¥40.00 ¥24.00
目录

特别关注

人工智能在研究生教育管理中的作用与变革
[摘要]人工智能(artifial inteligence,AI)技术的快速发展正深刻变革着研究生教育管理体系。通过梳理并分析AI在教育管理中的核心应用,包括管理决策智能化、教学组织与课程管理创新、学业评价自动化和学术诚信监督等,对比传统管...
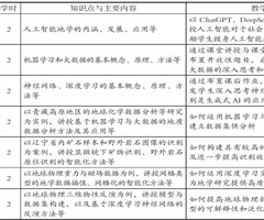
资源勘查工专业“人工智能地学导论”课程建设
[摘要]人工智能正深刻影响着全球各行业的发展和变革。以此为契机,将人工智能与地学研究相结合,并应用于资源勘查工程专业的教学升级,对于传统工科专业改革至关重要。通过对东北大学资源勘查工程专业“人工智能地学导论”开展科研成果转化与科研育人双路径...

专题研讨

“飞行器制导与控制”课程半实物仿真实践教学研究
[摘要」为服务新时代国防军工领域拔尖创新人才与卓越工程师培养目标,特开展基于半实物仿真的“飞行器制导与控制”实践教学研究。针对理论教学与实践教学学时失衡、专业课程群实验关联度低、缺乏制导与控制系统级教学实验设备与实验教学体系不完善等问题,开...
智能时代基因工程教育的转型
[摘要]人工智能(AI)技术的快速发展正深刻影响科学研究和教育体系。作为生命科学的核心领域,基因工程教育函须适应智能时代的技术变革。系统探讨了AI技术与基因工程教育相融合的理论基础及实践路径。基于概念界定,分析了当前基因工程教育面临的挑战及...
高校“中国近现代史纲要”课程教学评价优化研究
[摘要]教学评价作为衡量课程教学目标达成度的核心标尺,在高校思想政治理论课人才培养体系中占据重要地位。优化“中国近现代史纲要”课程教学评价,对于锚定思想政治理论课价值坐标、完善教学质量管理、促进“以学生发展为中心”育人效能的提升具有重要意义...
行业特色高校硕士学位论文质量现状及提升策略研究
[摘要」为深入探究行业特色高校硕士学位论文的质量现状与提升路径,以中国民航大学2024届硕士学位论文评阅数据为样本,展开专项分析。从学位类型与学科类别两大维度,对论文的评阅总分、各分项指标得分及评阅意见等进行了系统的描述性统计,全面揭示了论...
本科生导师制培养方式初探
[摘要」本科生导师制是促进学生个性化发展、提高本科生培养质量的重要途径。基于对本科生导师制重要意义的梳理,即有利于引导本科生树立正确的人生观、制定好学习规划、不断提升能力素质等。对本科生导师制目前存在的主观认识上的误区、政策制度上的短板、具...
提高药学专业“化学生物学”教学质量的探索
[摘要]“化学生物学”是药学专业的核心基础课程之一,为药物研发、生产及临床应用领域的专业人才培养提供关键支撑。然而,传统的教学模式往往存在学科割裂、理论与实践脱节、教学方法单一等问题,制约了对学生综合应用能力和创新思维的培养。针对这一现象,...
高校护理科研实验室运行管理模式探析
[摘要」“双一流”学科建设的深入推进对护理人才培养提出了更高的要求。护理科研实验室是推动人才培养、科学研究的核心载体。护理科研需求的日益增长推动着科研实验室建设的不断升级。然而,当前我国高校护理科研实验室普遍面临资源使用效率低、机制僵化、面...
基于CIPP模型的老年保健与管理专业课程思政教学评价指标体系的构建
[摘要]基于CIPP模型,通过文献分析和三轮德尔菲专家函询,构建老年保健与管理专业课程思政教学评价指标体系。该体系包括4个一级指标、12个二级指标和37个三级指标,专家参与度达 96.7% ,权威系数为0.87,肯德尔和谐系数分别为 0.1...
数智时代大学生学习动机提升研究
[摘要]为探析数智时代大学生的学习动机现状,以应用型本科高校学生为样本,采用问卷调查等实证研究方法,系统考查大学生学习动机与学业状况的内在关系,分析学困生和学优生的学习心理差异,并结合课堂教学深入探究学生的学习心理表现。研究结果发现,学习动...

教改创新

基于智能建造基地的船舶工程课程教学改革实践
[摘要」针对“船舶与海洋工程建造技术”课程教学中存在的教学内容滞后于行业技术发展、实践教学环节薄弱等问题,依托中海油天津临港智能化制造基地这一国家级平台,开展了深度的项目式教学改革。课程创新性地构建了“项目贯穿、产教融合”的教学模式,通过引...
面向卓越工程师培养的“电子工程设计”教学改革探究
[摘要」应对全球科技竞争与产业智能化转型的迫切需求,响应卓越工程师教育培养计划的要求,以北京工业大学“电子工程设计”课程改革为实践载体,系统构建了卓越工程师培养的三维协同路径。通过聚焦课程架构革新、实践平台升级与评价体系重构等三大关键环节,...
“机电一体化系统设计”课程光纤传感器部分教学
[摘要」聚焦“机电一体化系统设计”课程中光纤传感器模块的教学环节,深入探讨了该教学单元的特色与挑战。从理论教学与实验操作的协同性出发,系统分析了光纤传感器的结构设计、工作原理及信号处理方法,并针对教学难点提出了模块化教学设计、虚实结合的实验...
“量化投资”课程思政案例融合教学建设探究
[摘要]立德树人是高等教育的根本任务,不仅涉及高校的建设发展,更关乎国家的前途命运和社会的安定繁荣。“量化投资”课程是金融相关专业的一门前沿课程,旨在培养学生使用Python编程语言进行金融数据分析和构建量化交易策略的能力,是培养金融强国优...
PCI三维能力融合驱动临床药学专业“药剂学”教学改革
[摘要]在健康中国战略和新医科建设背景下,亟须培养兼具指导合理用药和新药创制服务能力的复合型临床药学人才。以“药剂学”为教学改革载体,通过“剂型为核—课程群为翼:“药剂学’整合式教学模式”和“临床应用导向型开放性实验教学设计”,同步夯实理论...
基于课程思政的“材料力学”教学创新研究
[摘要]通过对“材料力学”课程进行概述,重组课程知识,在教学中坚持以教师为主导,以学生为主体,在当前的教学改革形势下实现“少教多学”的基本原则,发挥学生学习的主观能动性,提高教学的效率和质量。通过课程重组和拓展,在授课中多方面挖掘思政元素,...
硕士研究生“物理海洋学”课程教学质量提升探索
[摘要]“物理海洋学”是物理海洋学专业硕士研究生的核心课程,不仅是后续如“大洋环流”等专业课程的学习基础,也是研究生开展科研工作的理论支撑和实践依据。在建设海洋强国战略和加强高校思想政治教育的背景下,国家和社会对海洋类硕士研究生教育教学提出...
水利类BIM课程教学改革
[摘要]BIM技术作为智慧水利的核心技术之一,近年来在水利行业中的应用愈加广泛和深入,须要培养大量兼具水利专业素养与BIM技术能力的高素质复合型人才。通过分析新工科和水利行业对BIM技术人才培养需求,基于OBE理念开展了水利类BIM课程的教...
光刻工艺虚拟仿真实验教学项目设计与应用
[摘要]针对微加工超净实验室中无法接收高频次、大批量的学生见习的难题,设计开发了光刻工艺虚拟仿真实验,并开展了教学应用。采用任务驱动教学法,开展光刻胶选型、掩膜版图形设计、工艺流程设计、工艺参数计算等环节的实践教学。在考核环节中设计了单值、...
面向全方位能力培养的“工程水文学”课程改革与实践研究
[摘要]针对“工程水文学”课程教学中存在的学生创新思维薄弱、实践能力不足、少数民族学生语言障碍等痛点问题,构建了“教学内容复合性一教学科研融创性—工程实践衔接性”“三位一体”课程改革体系。通过分层次进阶式教学内容重构、“虚实融合 + 案例教...
人工智能时代背景下思想政治教育的新模式探讨
[摘要]人工智能(AI)技术的迅猛发展为思想政治教育带来了革命性变革。当前,思想政治教育面临教学模式单一、学生课程积极性不高、参与度不足等诸多问题与挑战,AI技术通过个性化教学、智能互动等应用场景,可有效提升教育效果和吸引力。通过探讨AI与...

探索与实践

面向“两性一度”的“安全经济学”教学研究与实践
[摘要」“安全经济学”课程的教学目标是培养学生的安全经济思维能力,使其能运用安全经济学基本原理解决复杂的安全经济领域工程问题。通过以“两性一度”为导向的案例驱动式教学,重构教学内容,融合课程思政,设计不同形式的案例教学,从教学内容和教学方法...
人工智能赋能高校“林业生态工程学”课程改革与探索
[摘要]在人工智能技术快速演进的时代,“AI+教育”已崛起为引领全球教育变革的关键力量。以水土保持与荒漠化防治专业核心课程“林业生态工程学”为例,针对其教学资源离散化、课堂模式单一化、评价方式标准化等不足,构建了基于自适应学习理念的课程改革...
新质生产力融入“量子力学”课程思政的探索与实践
[摘要]课程思政是落实立德树人根本任务的重要举措。新质生产力的发展对课程思政提出了新的要求、注入了新的活力。量子力学的理论和实验成果为新质生产力的发展提供了坚实的科学基础。创新性地挖掘了“量子力学”课程中新质生产力的思政元素,并探讨了将其融...
军校学员领导力培养施训探索与实践
[摘要]军队院校的生长军官是未来战场上的带兵人,所以军校生长军官领导力培养是当前军校人才培养的重要任务。聚焦军队人才培养需求,针对当前毕业学员领导管理能力短缺和管兵带兵能力不足的情况,从革新认知理念、优化内容体系、创新教学方式、健全培养机制...
中国科技史融入“大学物理实验”课程教学的探索与实践
[摘要]针对当前学生本土科学思想认知薄弱问题,开展了中国科技史融入“大学物理实验”课程教学改革。通过古籍挖掘与分析、科技成果引入与复现等方法重构“大学物理实验”课程教学过程,将中国科技元素有机融入实验课程教学、实验方案设计和扩展教学中,实现...
“城市轨道交通运营与管理”课程思政的教学实践探索
[摘要]“城市轨道交通运营与管理”是交通运输专业的核心必修课程,承担着轨道交通专业课程思政育人的重要责任。围绕课程核心内容,提出了思政元素挖掘方法,从教师思政、教学改革与教学资源建设、多维度育人渠道搭建等三个方面出发,探索了专业教学与思政教...
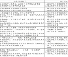
基于AI赋能的图学创新课程教学模式的改革与探索
[摘要]“AutoCAD土木工程三维创新建模技术”作为土木工程类专业的创新课程,当前的教学模式普遍存在任务驱动性不足、评价滞后、实践互动性差等问题,难以适应新工科背景下工程教育改革的需求。为此,基于人工智能赋能,构建了“任务驱动—智能评价一...
AI赋能“大数据审计”课程教学改革与实践
[摘要]随着DepSeek在全球的普及应用,生成式人工智能正深刻影响着各行各业。其中,审计行业及其教育面临着前所未有的挑战和机遇。在高校教育领域,大数据审计是一门体现数智化的跨学科课程。为了适应数智时代对复合型审计人才的迫切需求,解决当前传...
分子检验课程思政与实践融合探索
[摘要」随着分子诊断在精准医学中的作用日益凸显,分子检验课程建设面临着技术伦理与复合人才培养双重挑战。聚焦课程思政与实践创新的深度融合,构建“技术—伦理—创新”三维育人体系,系统设计价值引领与能力培养并重的教学路径,提出“问题链驱动一虚实融...
“细胞生物学”课程思政教学设计与实践
[摘要]“细胞生物学”作为生命科学和医学专业的基础课程,在系统传授细胞的结构、功能和生命活动等基本知识的同时,担负着培养学生思想政治素质的重要任务。探讨了如何在“细胞生物学”教学中融入思想政治教育,旨在通过教学设计的优化,促进学生素质的全面...
数字商业产教融合集成平台建设的探索与实践
[摘要]深化产教融合,加强校企合作,是促进现代职业教育教学的重要手段。产教融合集成平台的建设是推动产教融合发展的重要载体。以无锡商业职业技术学院为例,基于“智汇商谷”产教融合集成平台的建设,提出“四强化六集成”多层次的数字商业集成平台架构策...

教法研究

融入课程思政理念的城乡规划课程改革探索
[摘要]高校课程思政建设是落实立德树人根本任务的核心路径,对于全面提高人才培育质量具有战略性支撑作用。以“城乡历史文化遗产保护与利用”研究生课程为研究对象,从思政元素融入、教学改革策略、教学改革实践等方面进行课程思政改革探索,提出以显性及隐...
“植物学”思政元素的挖掘与多维融入路径探索
[摘要]“植物学”作为生物类、农学及园艺类本科生的核心课程,具有极强的思政教育作用。基于课程知识体系,从生态文明观、家国情怀、科学精神、劳动教育等维度挖掘思政元素,构建“知识—能力—价值”的“三位一体”教学框架。通过案例教学、实践探究、信息...
基于OBE理念的PBL教学在“神经科学”教学中的应用
[摘要]探讨成果导向教育理念在研究生“神经科学”课程教学中的应用设计与实施。国家对高层次人才的需求日益增长,传统教学模式已难以满足研究生教育对创新和实践能力的培养要求。通过明确界定学习成果、使用多种教学手段、反向设计课程体系、强化实践教学环...
AI赋能的信息检索与教学思辨三分钟
[摘要]在“医学信息检索与利用”课程中引入基于OBE理念的教学理念,改革传统的学生被动学习的文献检索教学,优化教学活动设计和评价标准。从教学模式、教学内容和教学评价等方面实施教学改革,以成果为导向,反向设计课程体系,并引入超星AI工作台辅助...
基于OBE理念的高校基层教学组织改革研究
[摘要]OBE理念对于高校基层教学组织的改革研究具有重要的指导意义,高校基层教学组织是教学研究与改革的前沿阵地,可为人才的高质量培养提供保障,促进高校基层教学组织改革是实现高等教育内涵式发展的必由之路。从我国高校基层教学组织改革发展的必要性...
基于OBE理念的“钱七虎班”爱国卓越人才培养模式研究
[摘要]为培育既能以天下为已任、励志明德,又能以学术为志业、勤奋求实的高素质人才,锻造学生的卓越硬实力,以东华理工大学本科专业城市地下空间工程的“钱七虎班”为研究对象,基于OBE教育理念,以国家战略需求为导向,对“钱七虎班”爱国卓越人才培育...
OBE与案例双驱动的“土木工程+AI”教学改革体系的构建
[摘要]在工程教育数字化转型与土木工程行业智能化升级的背景下,传统的土木工程专业人才培养模式已难以满足产业对“土木工程+AI”复合型人才的需求。提出以OBE与案例教学双驱动的“土木工程+AI”教学改革体系,通过构建“目标—内容—实施—评价”...
OBE理念下“仪器分析”课程思政的教学改革
[摘要」“仪器分析”是长江师范学院化学类专业开设的重要专业基础课。目前,该课程思政教学仍然存在课程内容与思政教育脱节、以学生为中心的理念落实不到位、课堂教学方式单一、思政教育成果的评价体系尚不完善等问题。基于OBE(outcome-base...
行动导向法结合手术记录书写在外科学专业型硕士研究生教学中的应用
[摘要]聚焦行动导向教学法与手术记录书写相结合对医学研究生临床能力的影响。选择60名外科学专业型硕士研究生,随机分为实验组(任务驱动实践结合三级反馈机制)与对照组(传统讲授式教学)。结果表明,实验组的病例分析得分[ (92.4±3...
“固体物理”中布洛赫振荡现象的数值仿真实验教学设计
[摘要]布洛赫振荡是大学“固体物理”课程教学中的一个重要的电子输运现象。由于该现象较为抽象且难以实验观测,学生对这一现象的理解往往较为困难。因此,设计了一个融合理论推导、数值仿真与探究学习相结合的综合性实验教学方案。通过利用MATLAB软件...

学生教育

新时代高校法治教育的现实困境和优化进路
[摘要]全面推进依法治国,建设中国特色社会主义法治体系,是实现国家治理现代化的战略基石。高校法治教育作为涵育法治文化、塑造公民法治信仰的基础性工程,对法治中国建设具有源头性重要意义。然而,在数字技术深度重塑教育生态的背景下,高校法治教育正面...
新时代背景下高校涉农专业基于农耕实践的劳动教育课程体系构建研究
[摘要]在新农科建设与乡村振兴战略的双重驱动下,我国农业现代化急需兼具专业技能与劳动精神的新型人才。当前高校涉农专业劳动教育存在内容空心化、实践碎片化、产教脱节等问题。通过案例研究与文献分析,从课程体系构建视角切入,论证农耕实践在贯通“知识...
陶行知“接知如接枝”对幼儿数学教育的启示
[摘要]陶行知以“接知如接枝”的比喻强调知识学习要建立在已有经验的基础之上,提醒人们教育既要关注儿童的已有经验,也要帮助儿童积累更多的直接经验。以数的分解与组成为例,“接知如接枝”既揭示了当前幼儿数学教育中存在的问题,又为改进幼儿数学教育活...
中华优秀传统文化融入应用型高校通识教育课程的探索
[摘要]中华优秀传统文化是中华民族独特的精神标识,在通识教育课程中有效开展中华优秀传统文化教育是培育大学生文化自信的重要途径。以“老字号的守正与创新”课程为案例进行深入探索,挖掘中华优秀传统文化在老字号品牌传承与创新中的价值,以期在培养学生...
相关杂志
  • 中国学校体育

    中国学校体育

    2025年11期
    ¥7.59
  • 物理教学探讨

    物理教学探讨

    2025年12期
    ¥7.29
  • 大学教育(上半月)

    大学教育(上半月)

    2025年11期
    ¥15.00
  • 小学教学研究·(上旬·语文)

    小学教学研究·(上旬·语文)

    2025年11期
    ¥4.89
  • 考试周刊

    考试周刊

    2025年52期
    ¥14.49
  • 甘肃教育

    甘肃教育

    2025年24期
    ¥3.69
  • 化学教学

    化学教学

    2025年12期
    ¥7.29
  • 高教探索

    高教探索

    2025年06期
    ¥12.00
  • 江苏教育

    江苏教育

    2025年24期
    ¥6.00
  • 语文建设·上半月

    语文建设·上半月

    2025年11期
    ¥6.00
  • 现代家长

    现代家长

    2026年01期
    ¥5.40
  • 教育实践与研究·小学课程版

    教育实践与研究·小学课程版

    2025年11期
    ¥6.00
订阅全年后,您可享受以下权益
①该本杂志即日起至未来1年内所有更新电子版杂志的使用权限;
②赠送该杂志的部分往期的杂志的使用权限,有效期1年。

全年订购价格: ¥1,248.00

订阅全年
--%>

登录龙源期刊网

温馨提示:

1.点击网站右上角的“充值”按钮可以为您的账号充值

2.充值金额可以选择30,50,100或500元

3.充值成功后即可购买网站上的任意杂志或文章

还没有龙源账户? 立即注册

购买杂志

教育教学论坛

杂志价格:¥24.00元

  • 微信扫码支付
  • 当前余额:100.00

购买杂志

教育教学论坛

杂志价格:¥24.00元

  • 微信扫码支付
  • 当前余额:¥100.00

    去充值
monitor
客服机器人