注册帐号丨忘记密码?
1.点击网站首页右上角的“充值”按钮可以为您的帐号充值
2.可选择不同档位的充值金额,充值后按篇按本计费
3.充值成功后即可购买网站上的任意文章或杂志的电子版
4.购买后文章、杂志可在个人中心的订阅/零买找到
5.登陆后可阅读免费专区的精彩内容
打开文本图片集
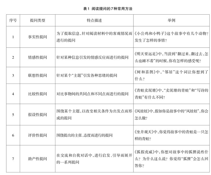
【摘要】低年段是学生阅读思维发展的关键期,为防止学生的阅读思维固化,可以将“联想”“提问”这两个思维工具作为推动学生阅读思维发展的“双轮”。本文在教学实践的基础上提出“联想开花、联想接龙、主动联想”三种具体的联想方法和“引导学生说出疑问、训练学生主动提问”两类具体提问策略,以促进低年级学生阅读思维的发展。(剩余2867字)
登录龙源期刊网
购买文章
“双轮驱动”促进低年级学生的阅读思维发展
文章价格:4.00元
当前余额:100.00
阅读
您目前是文章会员,阅读数共:0篇
剩余阅读数:0篇
阅读有效期:0001-1-1 0:00:00