注册帐号丨忘记密码?
1.点击网站首页右上角的“充值”按钮可以为您的帐号充值
2.可选择不同档位的充值金额,充值后按篇按本计费
3.充值成功后即可购买网站上的任意文章或杂志的电子版
4.购买后文章、杂志可在个人中心的订阅/零买找到
5.登陆后可阅读免费专区的精彩内容
打开文本图片集
编者按
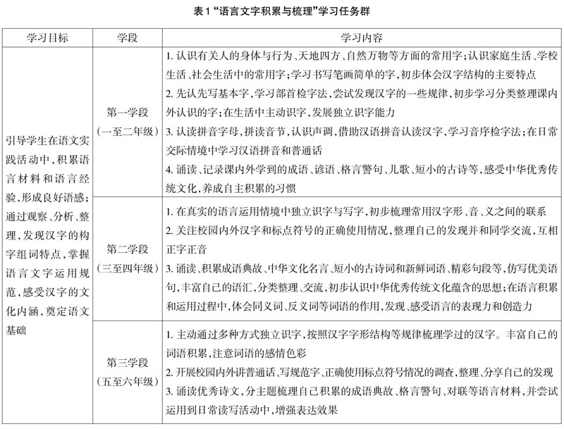
《义务教育语文课程标准(2022 年版)》指出,“义务教育语文课程内容主要以学习任务群组织与呈现。设计语文学习任务,要围绕特定学习主题,确定具有内在逻辑关联的语文实践活动”,并根据课程内容整合程度分三个层面设置了学习任务群。如何用现行教材落实任务群教学,成为一线教师面临的现实课题。为此,本期组织了3 篇讨论学习任务群教学实施的文章。(剩余5480字)
登录龙源期刊网
购买文章
大单元教学是学习任务群实施的基础
文章价格:4.00元
当前余额:100.00
阅读
您目前是文章会员,阅读数共:0篇
剩余阅读数:0篇
阅读有效期:0001-1-1 0:00:00