注册帐号丨忘记密码?
1.点击网站首页右上角的“充值”按钮可以为您的帐号充值
2.可选择不同档位的充值金额,充值后按篇按本计费
3.充值成功后即可购买网站上的任意文章或杂志的电子版
4.购买后文章、杂志可在个人中心的订阅/零买找到
5.登陆后可阅读免费专区的精彩内容
打开文本图片集
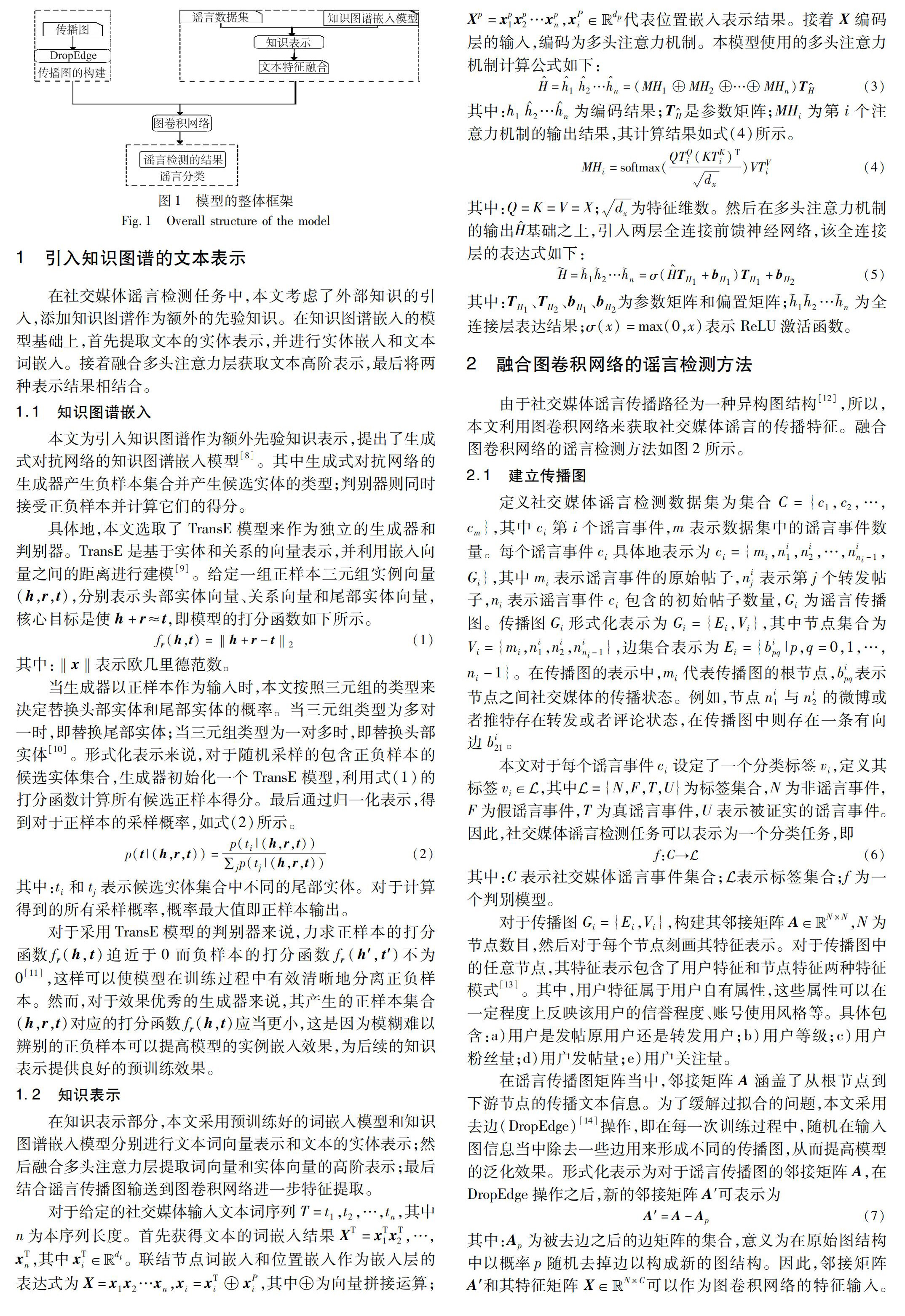
摘 要:在谣言检测的问题上,现有的研究方法无法有效地表达谣言在社交网络传播的异构图结构特征,并且没有引入外部知识作为内容核实的手段。因此,提出了引入知识表示的图卷积网络谣言检测方法,其中知识图谱作为额外先验知识来帮助核实内容真实性。采用预训练好的词嵌入模型和知识图谱嵌入模型获取文本表示后,融合图卷积网络的同时,能够在谣言传播的拓扑图中更好地进行特征提取以提升谣言检测的精确率。(剩余14747字)
登录龙源期刊网
购买文章
引入知识表示的图卷积网络谣言检测方法
文章价格:6.00元
当前余额:100.00
阅读
您目前是文章会员,阅读数共:0篇
剩余阅读数:0篇
阅读有效期:0001-1-1 0:00:00