注册帐号丨忘记密码?
1.点击网站首页右上角的“充值”按钮可以为您的帐号充值
2.可选择不同档位的充值金额,充值后按篇按本计费
3.充值成功后即可购买网站上的任意文章或杂志的电子版
4.购买后文章、杂志可在个人中心的订阅/零买找到
5.登陆后可阅读免费专区的精彩内容
打开文本图片集
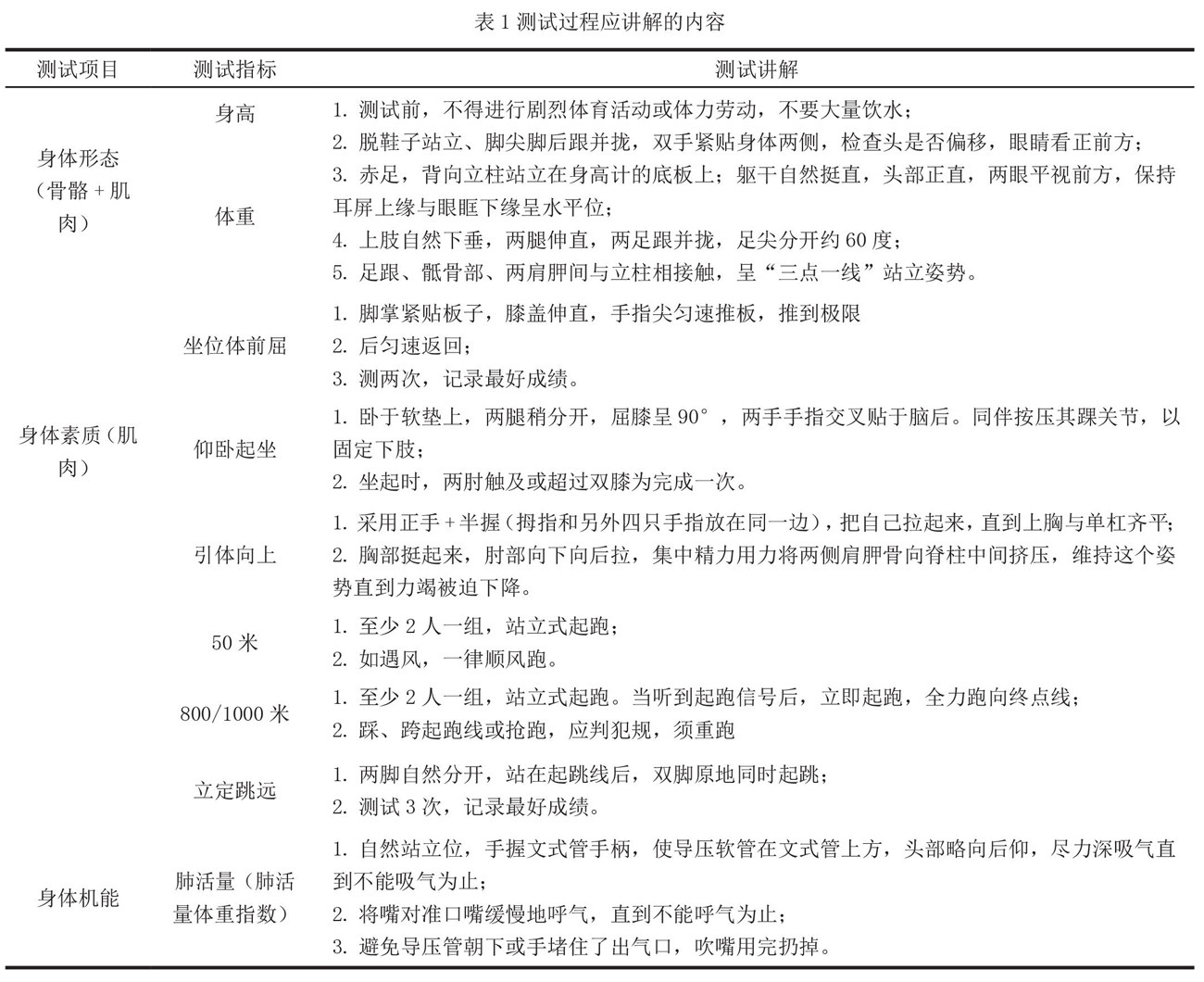
体质测试是对大学生身体形态发育水平、生理功能水平、身体素质和运动能力发展水平、心理发育水平的检验。大学生定期、高质的进行体质监测,能促使大学生重视自身身体素质,积极参与平时的体育锻炼。《国家学生体质健康标准(2014年修订)》特别强调普通高中、中等职业学校和普通高等学校学生毕业时,成绩达不到50分者按结业或肄业处理。(剩余4059字)
登录龙源期刊网
购买文章
高职院校学生体质健康测试问题及分析研究
文章价格:4.00元
当前余额:100.00
阅读
您目前是文章会员,阅读数共:0篇
剩余阅读数:0篇
阅读有效期:0001-1-1 0:00:00