注册帐号丨忘记密码?
1.点击网站首页右上角的“充值”按钮可以为您的帐号充值
2.可选择不同档位的充值金额,充值后按篇按本计费
3.充值成功后即可购买网站上的任意文章或杂志的电子版
4.购买后文章、杂志可在个人中心的订阅/零买找到
5.登陆后可阅读免费专区的精彩内容
打开文本图片集
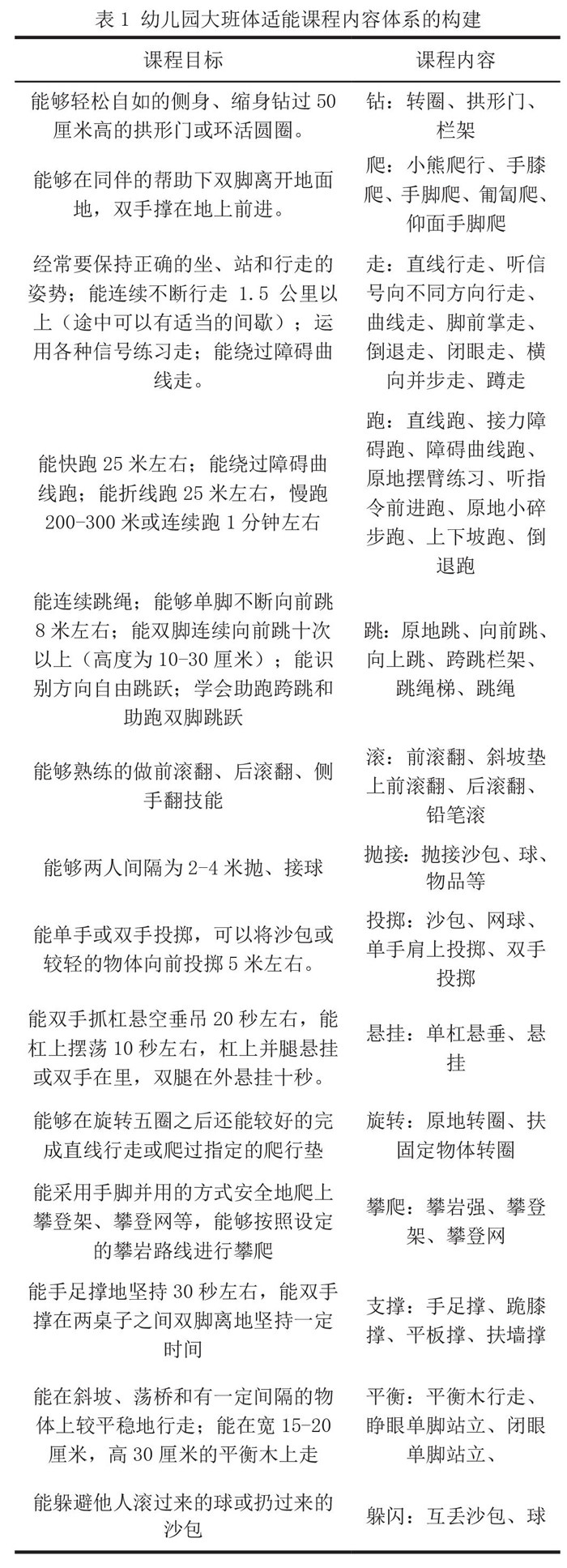
基于促进幼儿园大班儿童健康的研究视角,以体适能为抓手,运用文献资料法、专家访谈法对幼儿园大班体适能课程进行构建研究,从课程的理念、目标、原则、内容、评价五个方面构建了幼儿园大班体适能课程体系,为大班幼儿动作发展、身体素质提升提供理论指导,为其他幼儿园开展体适能课程教学及丰富幼儿体育课程内容提供建议与参考。(剩余3901字)
登录龙源期刊网
购买文章
健康视域下幼儿园大班体适能课程体系构建研究
文章价格:4.00元
当前余额:100.00
阅读
您目前是文章会员,阅读数共:0篇
剩余阅读数:0篇
阅读有效期:0001-1-1 0:00:00