注册帐号丨忘记密码?
1.点击网站首页右上角的“充值”按钮可以为您的帐号充值
2.可选择不同档位的充值金额,充值后按篇按本计费
3.充值成功后即可购买网站上的任意文章或杂志的电子版
4.购买后文章、杂志可在个人中心的订阅/零买找到
5.登陆后可阅读免费专区的精彩内容
打开文本图片集
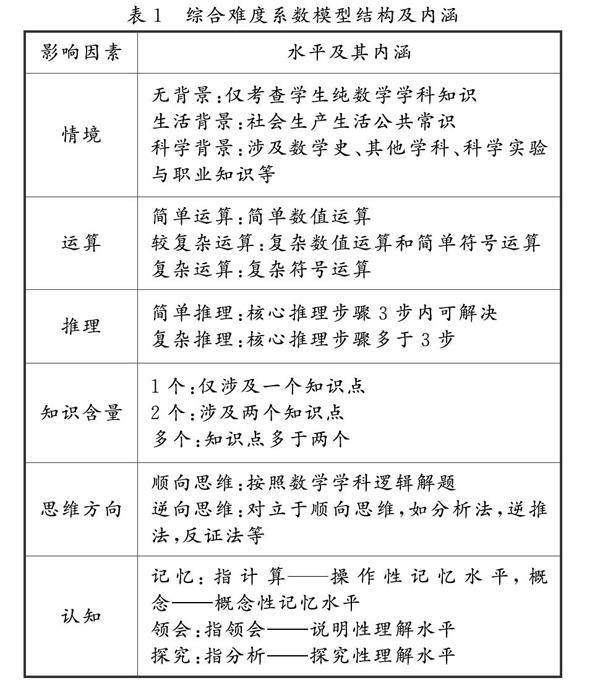
摘要:以2013-2020年高考理科数学全国Ⅱ卷和2021-2022年高考理科数学全国乙卷为研究样本,建立了高考试题综合难度系数模型,用层次分析方法求解该模型,研究了近10年高考数学试题综合难度的演进趋势.结果表明,10年10套试题的综合难度先降后升.
关键词:高考数学;试题难度;试题分析
1 引言(剩余4628字)
登录龙源期刊网
购买文章
高考理科数学试题综合难度的演进趋势
文章价格:4.00元
当前余额:100.00
阅读
您目前是文章会员,阅读数共:0篇
剩余阅读数:0篇
阅读有效期:0001-1-1 0:00:00