注册帐号丨忘记密码?
1.点击网站首页右上角的“充值”按钮可以为您的帐号充值
2.可选择不同档位的充值金额,充值后按篇按本计费
3.充值成功后即可购买网站上的任意文章或杂志的电子版
4.购买后文章、杂志可在个人中心的订阅/零买找到
5.登陆后可阅读免费专区的精彩内容
打开文本图片集
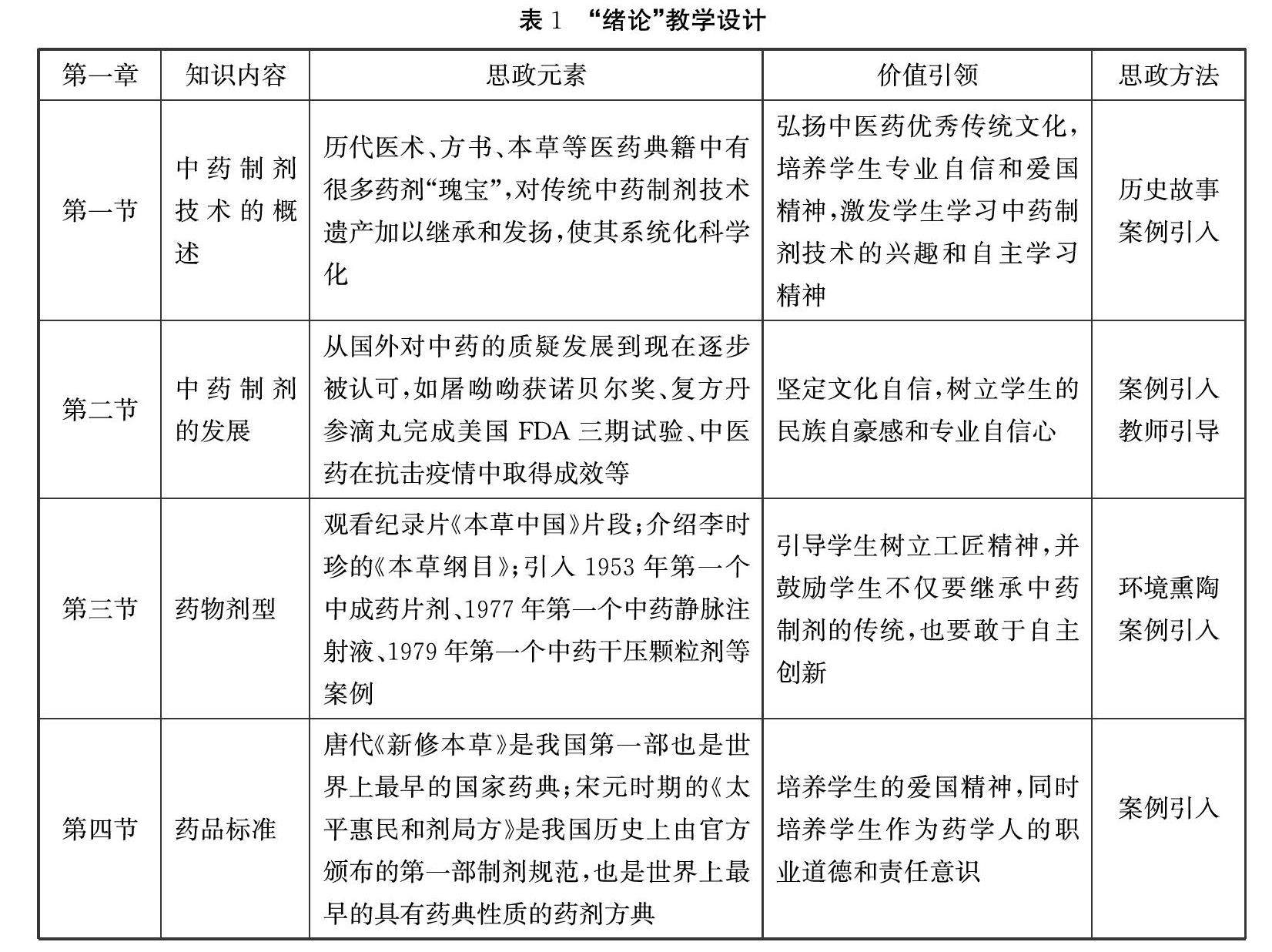
摘要:中药制剂技术是高职高专中药制药技术专业的核心课程。本文结合课程特点及中药制药专业学生的培养目标,深入挖掘课程中蕴含的思想政治元素,积极探索本专业课程思政的实施方法,为中药制剂技术及相关专业课程开展课程思政教学改革提供参考和借鉴。
关键词:中药制剂技术 课程思政 思政元素
课程思政是当前专业课教育教学改革实践探索的发展方向和趋势。(剩余3997字)
登录龙源期刊网
购买文章
中药制剂技术课程思政教学实践探索
文章价格:4.00元
当前余额:100.00
阅读
您目前是文章会员,阅读数共:0篇
剩余阅读数:0篇
阅读有效期:0001-1-1 0:00:00