注册帐号丨忘记密码?
1.点击网站首页右上角的“充值”按钮可以为您的帐号充值
2.可选择不同档位的充值金额,充值后按篇按本计费
3.充值成功后即可购买网站上的任意文章或杂志的电子版
4.购买后文章、杂志可在个人中心的订阅/零买找到
5.登陆后可阅读免费专区的精彩内容
打开文本图片集
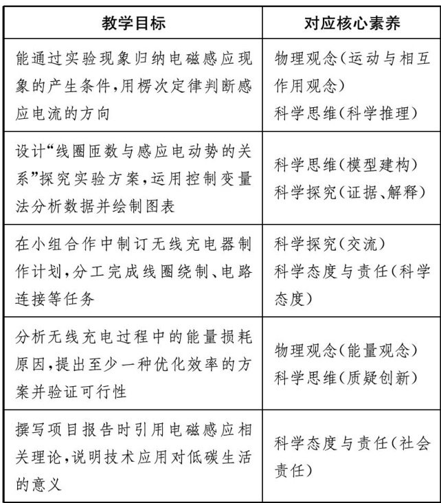
1引言
《普通高中物理课程标准(2017年版2020年修订)》以下简称《高中课标》)提出“注重体现物理学科本质,培养学生物理学科核心素养"。2025年1月,教育部办公厅印发的《中小学科学教育工作指南》,提出“整合启发式、探究式、体验式、项目式等教学方式,实施促进学生科学思维的探究实践活动,实现学生对核心知识的深度理解、有效建构和灵活应用。(剩余4031字)
登录龙源期刊网
购买文章
“教一学一评”一致性视域下项目式学习单元设计
文章价格:4.00元
当前余额:100.00
阅读
您目前是文章会员,阅读数共:0篇
剩余阅读数:0篇
阅读有效期:0001-1-1 0:00:00