注册帐号丨忘记密码?
1.点击网站首页右上角的“充值”按钮可以为您的帐号充值
2.可选择不同档位的充值金额,充值后按篇按本计费
3.充值成功后即可购买网站上的任意文章或杂志的电子版
4.购买后文章、杂志可在个人中心的订阅/零买找到
5.登陆后可阅读免费专区的精彩内容
打开文本图片集
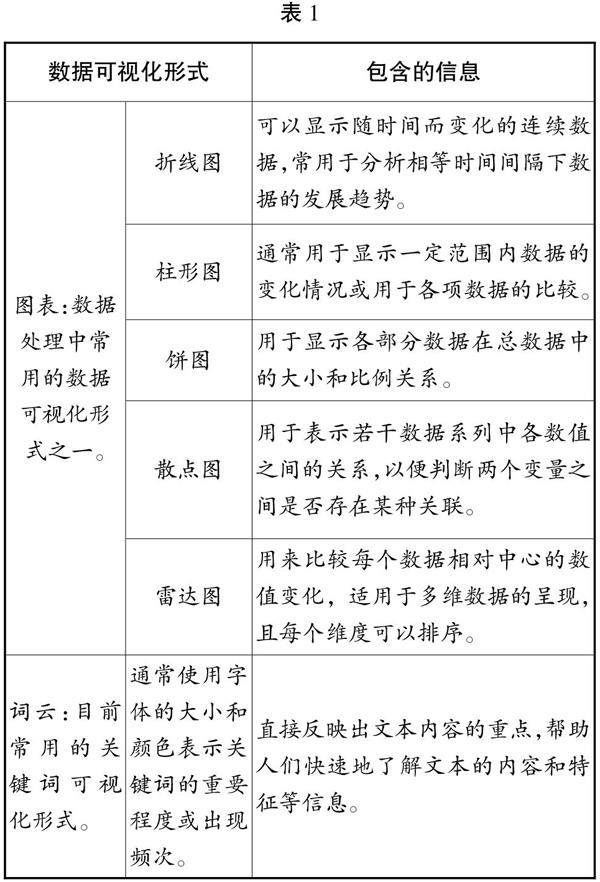
一、教材分析
“数据可视化”是高中信息技术学科必修一第三章的教学内容,主要讲解数据可视化的概念、形式、实现等知识和技术。旨在通过教学,使学生在亲自参与和体验中能够很好地掌握数据收集和预处理的相关知识,通过分析编程形成数据分析报告和相关方案设计,以此培养学生的编程能力、概括能力、分析能力以及联系生活实际的能力,进而培养学生的信息素养。(剩余3934字)
登录龙源期刊网
购买文章
发现数据之美
文章价格:4.00元
当前余额:100.00
阅读
您目前是文章会员,阅读数共:0篇
剩余阅读数:0篇
阅读有效期:0001/1/1 0:00:00