注册帐号丨忘记密码?
1.点击网站首页右上角的“充值”按钮可以为您的帐号充值
2.可选择不同档位的充值金额,充值后按篇按本计费
3.充值成功后即可购买网站上的任意文章或杂志的电子版
4.购买后文章、杂志可在个人中心的订阅/零买找到
5.登陆后可阅读免费专区的精彩内容
打开文本图片集
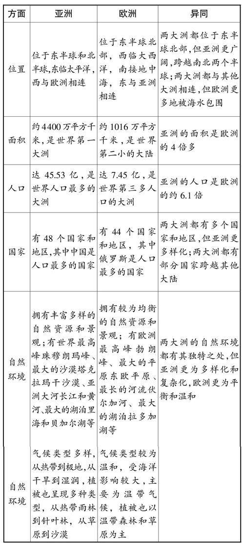
【教学内容】
湘教版七年级下册第六章“认识大洲”第一节“亚洲及欧洲”
【教学课时】
1课时
【教学课型】
新授课
【指导思想】
本节课以地图为主要教学手段,引导学生通过比较亚洲和欧洲的地理特征了解两大洲的基本情况,培养学生的空间思维能力和地理素养,激发学生对世界地理的兴趣和探究欲望。(剩余3362字)
登录龙源期刊网
购买文章
地图教学法下的初中地理教学设计
文章价格:4.00元
当前余额:100.00
阅读
您目前是文章会员,阅读数共:0篇
剩余阅读数:0篇
阅读有效期:0001/1/1 0:00:00