把·诊·治:基于语言分析系统的循证教研行动研究
——小学语文教师教学能力提升的校本实践研究

打开文本图片集
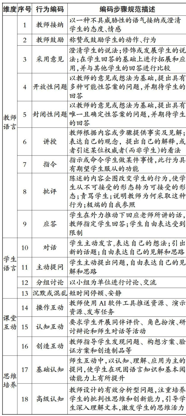
一、研究背景:语言互动失衡下的教研转型诉求
新课程改革以核心素养为导向,要求语文课堂文本讲解走向思维建构。然而,校本教研长期停留在经验主导的阶段:教研主题由行政指派,教师缺位;评课现场流于形式,资深教师退为观众,青年教师陷入被审视的焦虑。
更为严峻的是,课堂话语权的失衡已被数据证实:我校对12节录像课进行语言互动分析后发现,教师语言占比平均高达 65% ,其中72% 的提问停留在记忆与理解层级。(剩余5588字)