注册帐号丨忘记密码?
1.点击网站首页右上角的“充值”按钮可以为您的帐号充值
2.可选择不同档位的充值金额,充值后按篇按本计费
3.充值成功后即可购买网站上的任意文章或杂志的电子版
4.购买后文章、杂志可在个人中心的订阅/零买找到
5.登陆后可阅读免费专区的精彩内容
打开文本图片集
【基金项目】 本文为2021年云南省社科基金项目“云南农村残疾儿童家庭污名风险的形成机制与社会工作路径研究”(QN202117)的阶段性研究成果。
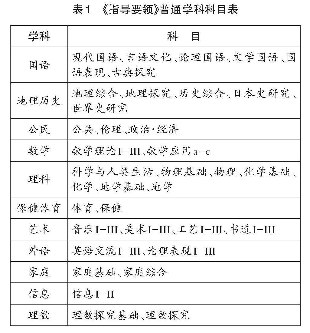
【摘要】 2019年,日本文部科学省修订了《特别支援学校高中部学习指导要领》,为高中部残障学生提供了具体可操作、可调整的学习科目,强调共通学科与专业科目相结合,注重专业学科的职业特性,关注智力障碍学生的道德教育。(剩余5603字)
登录龙源期刊网
购买文章
日本《特别支援学校高中部学习指导要领》解读与启示
文章价格:4.00元
当前余额:100.00
阅读
您目前是文章会员,阅读数共:0篇
剩余阅读数:0篇
阅读有效期:0001/1/1 0:00:00