注册帐号丨忘记密码?
1.点击网站首页右上角的“充值”按钮可以为您的帐号充值
2.可选择不同档位的充值金额,充值后按篇按本计费
3.充值成功后即可购买网站上的任意文章或杂志的电子版
4.购买后文章、杂志可在个人中心的订阅/零买找到
5.登陆后可阅读免费专区的精彩内容
打开文本图片集
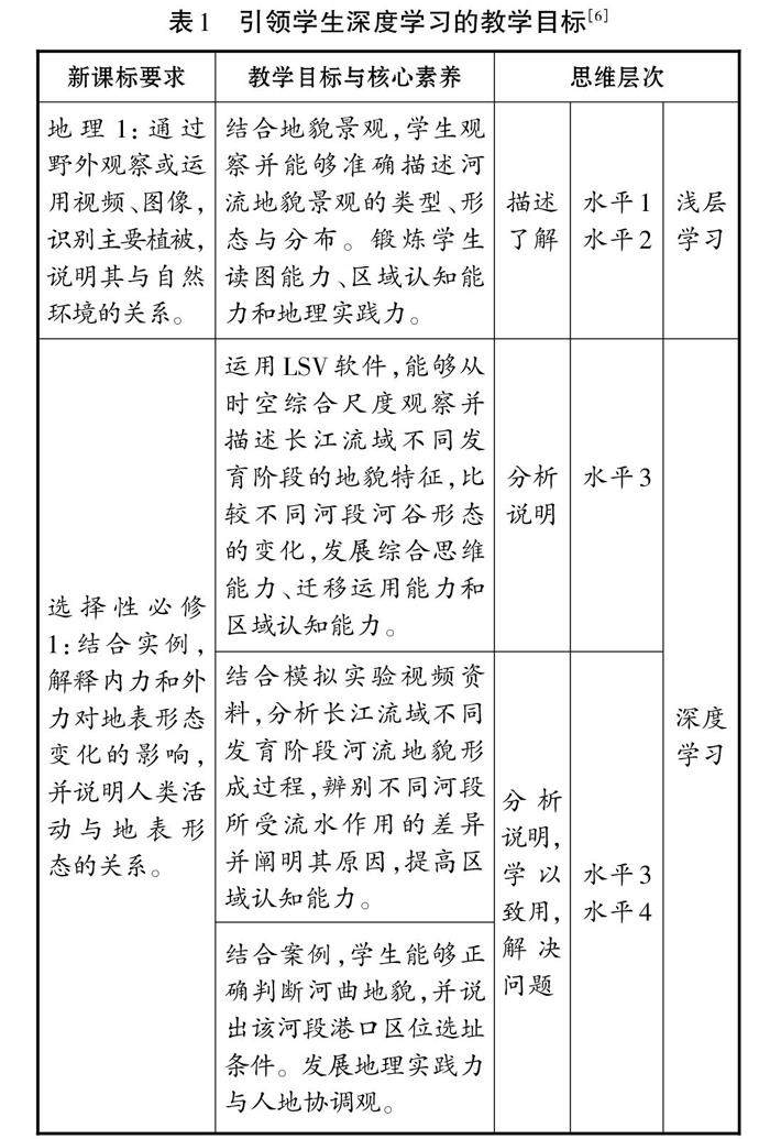
[摘 要]地理信息技术作为地理教学改革的助推器,是课堂教学中提高教学质量的有效载体。深度学习在教育现代化的进程中,作为培养学生核心素养的有效途径,成为教育界重点关注的话题。本文以人教版高中地理选择性必修一中的“河流侵蚀地貌”为例,从课标要求、教材内容制定开发基于LocaSpace Viewer软件的深度学习案例,探索LocaSpace Viewer软件视点飞行、测量分析、视频嵌入等教学资源,创设真实情景,正确发挥信息技术的教学辅助作用,真正帮助学生实现深度学习。(剩余5152字)
登录龙源期刊网
购买文章
LocaSpace Viewer辅助高中地理课堂深度学习探究
文章价格:4.00元
当前余额:100.00
阅读
您目前是文章会员,阅读数共:0篇
剩余阅读数:0篇
阅读有效期:0001-1-1 0:00:00