注册帐号丨忘记密码?
1.点击网站首页右上角的“充值”按钮可以为您的帐号充值
2.可选择不同档位的充值金额,充值后按篇按本计费
3.充值成功后即可购买网站上的任意文章或杂志的电子版
4.购买后文章、杂志可在个人中心的订阅/零买找到
5.登陆后可阅读免费专区的精彩内容
打开文本图片集
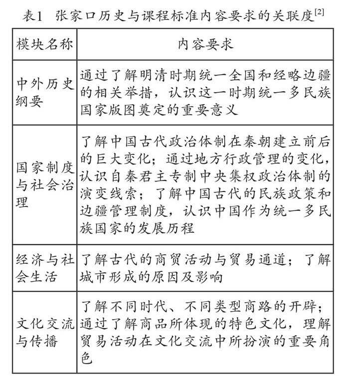
近年来,教学评一致性作为落实新课标的有效途径,得到认可并写入各学科的课程标准。在当前高考内容改革的新要求下,如何活用时政热点整合统编高中历史教材以落实教学评一体化?下面以“张家口的兴起与发展”专题教学为例,阐释相关理念和操作策略。
一、研究时政热点类试题的特点——确保形成性评价与终结性评价相一致
以2021年北京市学业水平等级性考试历史卷第17题为例。(剩余3466字)
登录龙源期刊网
购买文章
活用时政热点整合统编教材落实教学评一致性的尝试
文章价格:4.00元
当前余额:100.00
阅读
您目前是文章会员,阅读数共:0篇
剩余阅读数:0篇
阅读有效期:0001-1-1 0:00:00