注册帐号丨忘记密码?
1.点击网站首页右上角的“充值”按钮可以为您的帐号充值
2.可选择不同档位的充值金额,充值后按篇按本计费
3.充值成功后即可购买网站上的任意文章或杂志的电子版
4.购买后文章、杂志可在个人中心的订阅/零买找到
5.登陆后可阅读免费专区的精彩内容
打开文本图片集
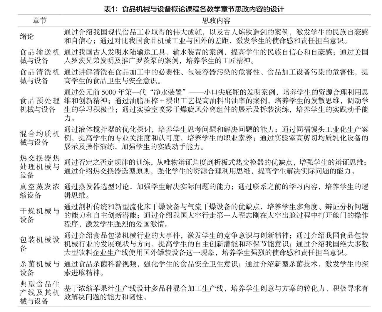
食品机械与设备概论是高校食品类专业均开设的一门核心课程,是培养食品类人才工程能力的重要课程之一,但是目前该课程内容普遍缺少紧跟产业需求的实践内容和专业经验介绍,课程内容抽象、枯燥,并且要求学生具备一定空间想象和工程基础知识。在产教融合理念下,如何挖掘专业性、趣味性和启示性思政元素并融入食品机械与设备概论课程中,培养高素质、高水平的卓越工程人才,成为开设该课程的高校亟待解决的关键问题。(剩余3038字)
登录龙源期刊网
购买文章
产教融合理念下食品机械与设备概论课程思政教学改革与实践
文章价格:4.00元
当前余额:100.00
阅读
您目前是文章会员,阅读数共:0篇
剩余阅读数:0篇
阅读有效期:0001-1-1 0:00:00