注册帐号丨忘记密码?
1.点击网站首页右上角的“充值”按钮可以为您的帐号充值
2.可选择不同档位的充值金额,充值后按篇按本计费
3.充值成功后即可购买网站上的任意文章或杂志的电子版
4.购买后文章、杂志可在个人中心的订阅/零买找到
5.登陆后可阅读免费专区的精彩内容
打开文本图片集
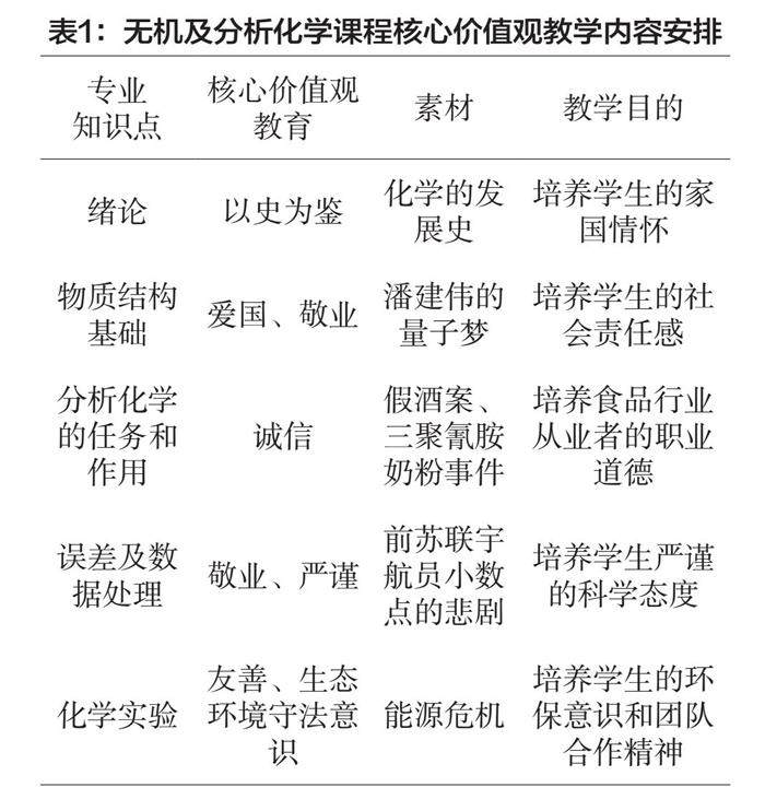
无机及分析化学是吉林工商学院高职食品类专业新生必修的专业基础课程,蕴含着丰富的社会主义核心价值观教育素材。本研究以OBE理念为指导,结合吉林工商学院高职食品类专业基础课程特点,将社会主义核心价值观教育融入无机及分析化学课程教学中,以培养学生的家国情怀、遵纪守法意识、工匠精神及团结合作精神,提升其综合素质与能力,为吉林工商学院转型时期人才培养打下坚实的基础。(剩余3601字)
登录龙源期刊网
购买文章
OBE理念下高职食品类专业社会主义核心价值观教育路径探索
文章价格:4.00元
当前余额:100.00
阅读
您目前是文章会员,阅读数共:0篇
剩余阅读数:0篇
阅读有效期:0001-1-1 0:00:00