注册帐号丨忘记密码?
1.点击网站首页右上角的“充值”按钮可以为您的帐号充值
2.可选择不同档位的充值金额,充值后按篇按本计费
3.充值成功后即可购买网站上的任意文章或杂志的电子版
4.购买后文章、杂志可在个人中心的订阅/零买找到
5.登陆后可阅读免费专区的精彩内容
打开文本图片集
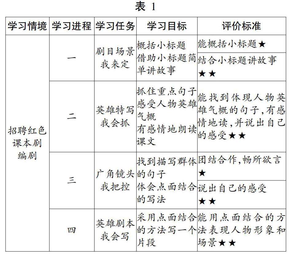
长期以来,革命文化主题课文的教学都是一线教师的难题。究其原因,是课文中体现的革命精神很难让生长在和平年代的学生产生情感共鸣。因此,教学革命文化主题的课文时,学生对课文的理解很容易停留在表面,甚至有时候,学生对黄继光、邱少云、董存瑞这些英雄人物的牺牲和毛泽东、周恩来、朱德这些革命领袖的情怀不但不能理解,还会表现出不解,这显然与教材编写的初衷背道而驰。(剩余4565字)
登录龙源期刊网
购买文章
革命文化主题课文教学设计与评价策略
文章价格:4.00元
当前余额:100.00
阅读
您目前是文章会员,阅读数共:0篇
剩余阅读数:0篇
阅读有效期:0001-1-1 0:00:00