注册帐号丨忘记密码?
1.点击网站首页右上角的“充值”按钮可以为您的帐号充值
2.可选择不同档位的充值金额,充值后按篇按本计费
3.充值成功后即可购买网站上的任意文章或杂志的电子版
4.购买后文章、杂志可在个人中心的订阅/零买找到
5.登陆后可阅读免费专区的精彩内容
打开文本图片集
引言
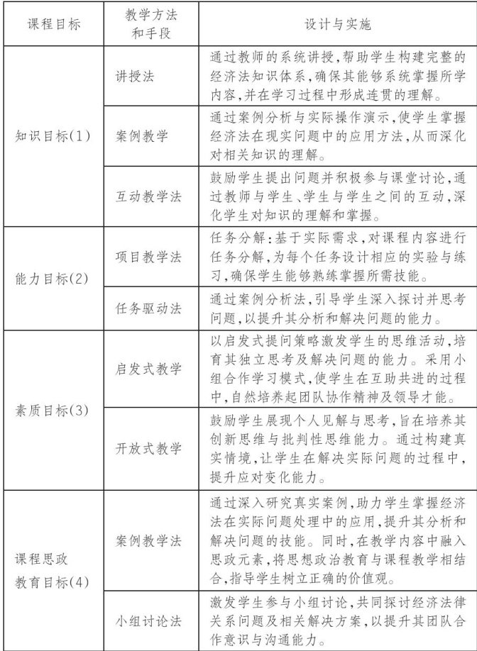
在高职财会专业课程体系中,经济法基础居于显著的基础性地位,其教学目标体系构建明确指向于学生专业素养的纵深化培育与能力维度拓展。该课程不仅要求学生系统掌握经济活动相关的法律法规知识体系,更着力于培养其将理论认知转化为实践应用的能力。学生应能运用经济法原理深入分析现实经济问题,并通过构建合规框架,确保经济活动的合法性、有效性与可持续性。(剩余5354字)
登录龙源期刊网
购买文章
高职经济法基础线上线下混合式教学研究
文章价格:4.00元
当前余额:100.00
阅读
您目前是文章会员,阅读数共:0篇
剩余阅读数:0篇
阅读有效期:0001-1-1 0:00:00