注册帐号丨忘记密码?
1.点击网站首页右上角的“充值”按钮可以为您的帐号充值
2.可选择不同档位的充值金额,充值后按篇按本计费
3.充值成功后即可购买网站上的任意文章或杂志的电子版
4.购买后文章、杂志可在个人中心的订阅/零买找到
5.登陆后可阅读免费专区的精彩内容
打开文本图片集
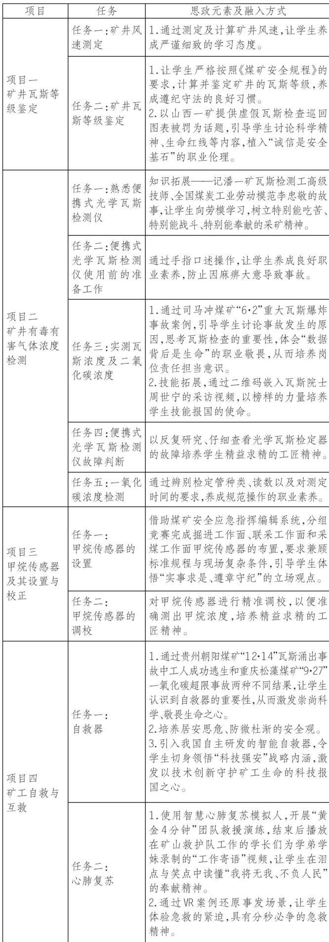
课题:榆林市教育科学规划课题“高职安全专业课程思政元素的挖掘与实施途径的实践与研究”(课题编号:YGH24043);应急管理部研究中心、全国安全职业教育教学指导委员会2025年度应急管理理论政策及产教融合科教融汇课题“安全技术与管理专业教学素材库的开发与实践研究”(课题编号:AHLLCX2025033)。(剩余5261字)
登录龙源期刊网
购买文章
高校采矿类专业课程思政建设与实践策略研究
文章价格:4.00元
当前余额:100.00
阅读
您目前是文章会员,阅读数共:0篇
剩余阅读数:0篇
阅读有效期:0001-1-1 0:00:00