工程教育专业认证背景下《软件测试技术》课程改革与实践

打开文本图片集
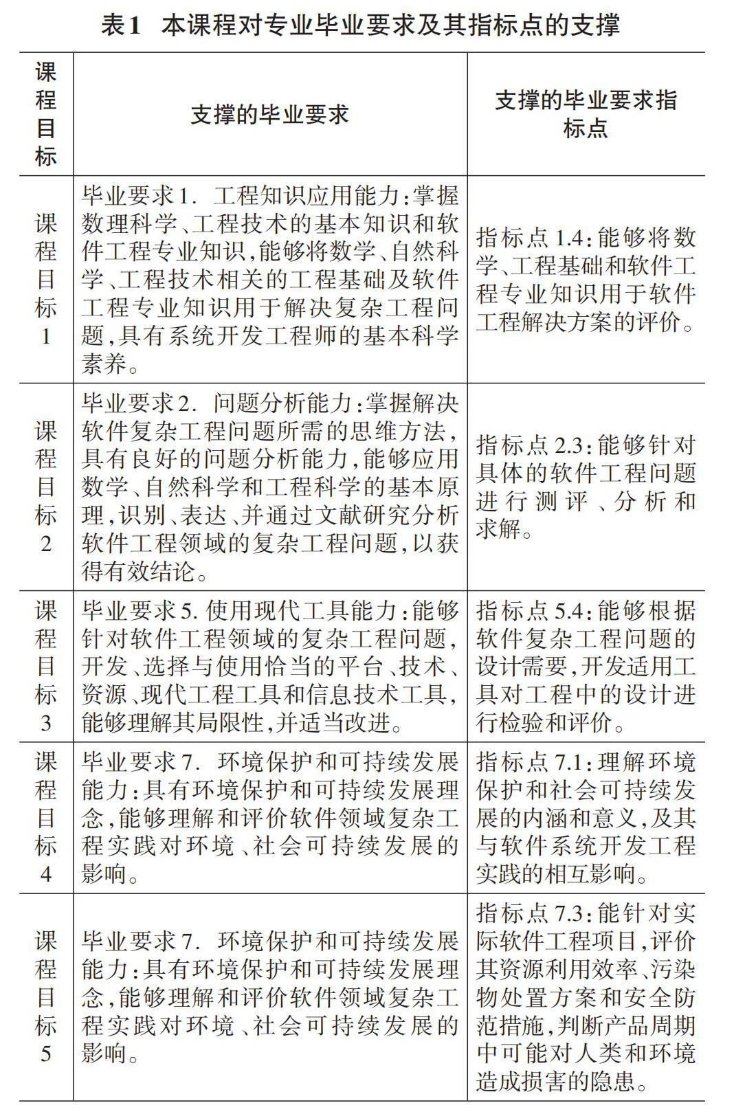
摘要:按照工程教育专业认证要求,文章设计了软件工程专业移动互联网方向开设的《软件测试技术》课程教学目标、内容和考核评价方式等,贯彻以学生为中心、成果导向和持续改进的理念。经过一学期的课程改革与实践,各个课程目标的达成度均有所提高,对培养学生解决复杂工程问题的能力有较大的帮助。
关键词:工程教育认证;软件测试技术;以学生为中心;成果导向;持续改进
中图分类号:TP393 文献标识码:A
文章编号:1009-3044(2022)22-0174-04
1 概述
工程教育专业认证是国际通行的工程教育质量保障制度,也是实现工程教育国际互认和工程师资格国际互认的重要基础。(剩余6215字)