注册帐号丨忘记密码?
1.点击网站首页右上角的“充值”按钮可以为您的帐号充值
2.可选择不同档位的充值金额,充值后按篇按本计费
3.充值成功后即可购买网站上的任意文章或杂志的电子版
4.购买后文章、杂志可在个人中心的订阅/零买找到
5.登陆后可阅读免费专区的精彩内容
打开文本图片集
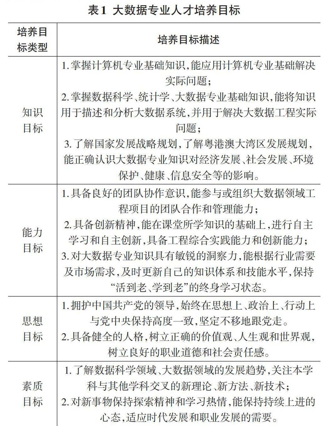
摘要:自教育部2017年2月积极推进新工科建设以来,各大高校纷纷响应国家号召,申报了数据科学与大数据技术专业。针对数据科学与大数据技术专业建设中存在的人才体系尚未健全、人才培养与市场需求脱节、教学软硬件平台落后、师资力量和水平亟待提高等问题,首先分析了大数据专业建设的必要性,接着以东莞理工学院城市学院数据科学与大数据技术专业建设为例,从人才培养体系建设、校企合作、教学软硬件更新、师资队伍建设、以赛促学、以赛促教等方面进行专业建设探索,为大数据专业建设提供思路。(剩余6254字)
登录龙源期刊网
购买文章
新工科背景下数据科学与大数据技术专业建设探索
文章价格:5.00元
当前余额:100.00
阅读
您目前是文章会员,阅读数共:0篇
剩余阅读数:0篇
阅读有效期:0001-1-1 0:00:00