核心素养视域下低年级阅读教学目标设计策略研究
——以一年级上册《小小的船》为例

打开文本图片集
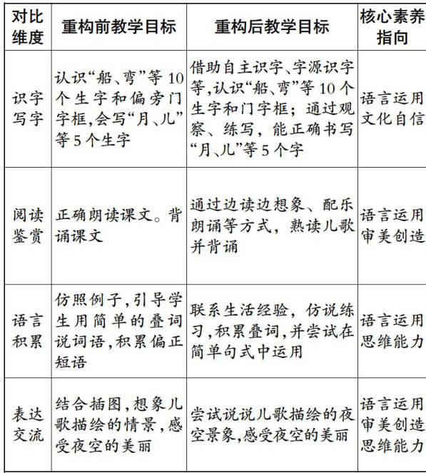
《小小的船》是一年级上册教材中的经典儿歌教学文本。笔者曾以该课为例,带领团队在区、市参加过两次低年级阅读教学研讨:2021年10月,基于统编小学语文教材编排特点,紧扣语文要素实施阅读教学探索;2024年11月,基于2022年版课标理念,尝试进行了核心素养导向下的单元整体教学。笔者通过分析该课在不同阶段的磨课变化一一从传统教学目标到素养导向目标的转型,揭示教学目标设计的策略调整与优化路径,旨在为一线教师提供可借鉴的实践路径。(剩余3467字)