注册帐号丨忘记密码?
1.点击网站首页右上角的“充值”按钮可以为您的帐号充值
2.可选择不同档位的充值金额,充值后按篇按本计费
3.充值成功后即可购买网站上的任意文章或杂志的电子版
4.购买后文章、杂志可在个人中心的订阅/零买找到
5.登陆后可阅读免费专区的精彩内容
打开文本图片集
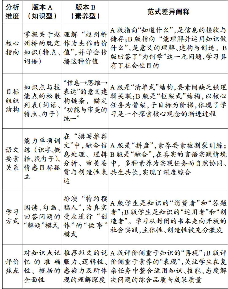
随着课程改革步人“核心素养"时代,小学语文教学目标设计面临着理念与实践的双重挑战。实践中,既存在对陈旧知识清单的固守,也出现了因对素养的模糊理解而导致的目标虚化。在此背景下,“守正创新”成为破局的关键。我们既要恪守基本规范以保障教学的科学有效,更须勇于对目标的内容组织、功能定位与呈现方式进行系统性重构,从而真正回应素养育人的时代呼唤。(剩余7193字)
登录龙源期刊网
购买文章
守正与创新:素养导向下小学语文教学目标设计的 范式转型与实践路径
文章价格:5.00元
当前余额:100.00
阅读
您目前是文章会员,阅读数共:0篇
剩余阅读数:0篇
阅读有效期:0001/1/1 0:00:00