注册帐号丨忘记密码?
1.点击网站首页右上角的“充值”按钮可以为您的帐号充值
2.可选择不同档位的充值金额,充值后按篇按本计费
3.充值成功后即可购买网站上的任意文章或杂志的电子版
4.购买后文章、杂志可在个人中心的订阅/零买找到
5.登陆后可阅读免费专区的精彩内容
打开文本图片集
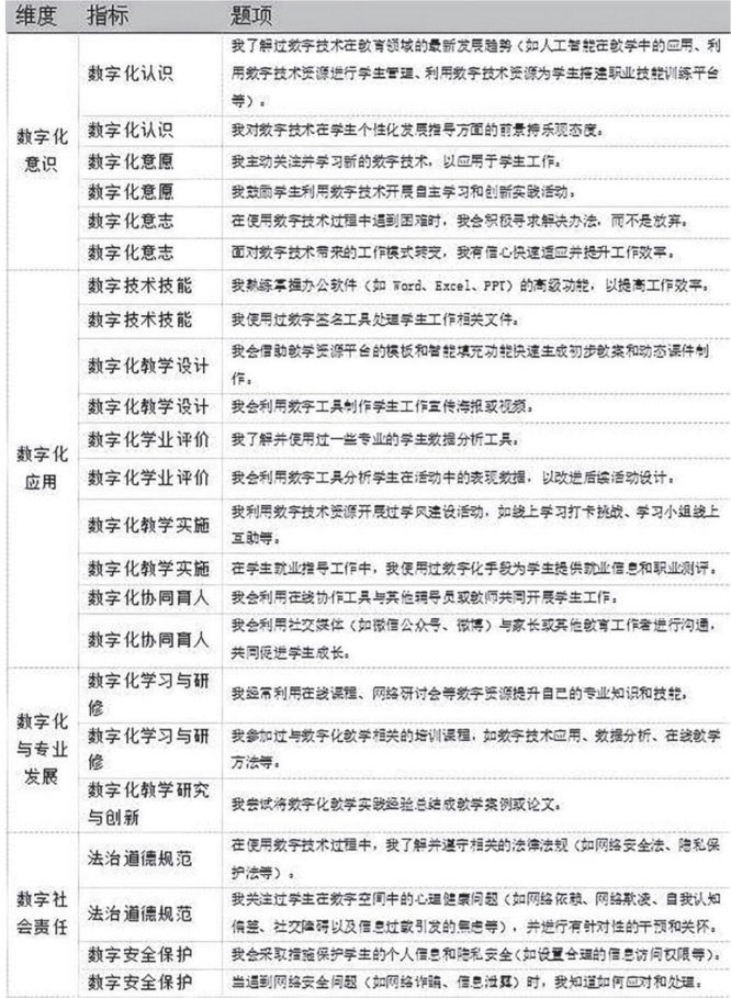
2023年2月,世界数字教育大会召开,教育部在会上正式发布《教师数字素养》,从数字化意识、数字技术知识与技能、数字化应用、数字社会责任、数字化与专业发展五个维度,明确了未来教师应具备的数字素养。针对教师数字素养提升路径的探索已经在各个专业展开,高校辅导员的角色定位和职责要求,决定了他们需要适应新时代变化。(剩余4314字)
登录龙源期刊网
购买文章
高职院校辅导员数字素养调查和对策
文章价格:4.00元
当前余额:100.00
阅读
您目前是文章会员,阅读数共:0篇
剩余阅读数:0篇
阅读有效期:0001/1/1 0:00:00