注册帐号丨忘记密码?
1.点击网站首页右上角的“充值”按钮可以为您的帐号充值
2.可选择不同档位的充值金额,充值后按篇按本计费
3.充值成功后即可购买网站上的任意文章或杂志的电子版
4.购买后文章、杂志可在个人中心的订阅/零买找到
5.登陆后可阅读免费专区的精彩内容
打开文本图片集
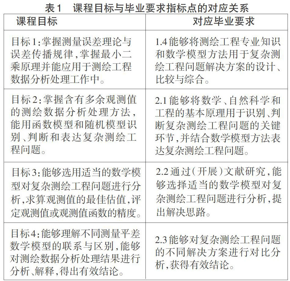
摘 要:自中国加入《华盛顿协议》之后,工科专业建设开始对标工程认证标准,积极推进面向产出的教育改革。《误差理论与测量平差基础》课程作为测绘工程专业的核心课程,开展面向产出的课程教学改革意义重大。本文从课程的教学目标、教学方式、过程性评价和结果跟踪评价等方面探讨测量平差课程的教学改革,并结合具体的学生数据进行分析。(剩余2843字)
登录龙源期刊网
购买文章
工程教育认证指导下测量平差课程教学改革
文章价格:4.00元
当前余额:100.00
阅读
您目前是文章会员,阅读数共:0篇
剩余阅读数:0篇
阅读有效期:0001/1/1 0:00:00