物理教学探讨

物理教学探讨

2025年10期
  • 收藏
收藏成功
微博 空间 微信
《物理教学探讨》是国家基础教育类核心期刊。针对创新能力的培养对学生,可持续发展的探究。栏目设置:专家论坛、教学改革、问题...     展开

类型

月刊

类别

教育教学
定价
促销信息
全年订阅更优惠!
¥12.00 ¥7.29
目录

专家论坛

法国初中毕业文凭物理学科考试评价特色设计探析
摘要:法国初中物理考试包括日常评估和国家统一考试,重视面向核心素养的学习成果综合评价,旨在加强新共同基础评估,强调过程性评价和终结性评价有机结合,呈现多元评价结果,减轻考试压力,更好地促进学生核心素养发展。DNB终期物理考试采用考试科目组合...

教学改革

凸显物理观念的课堂教学
摘要:物理观念是物理学科核心素养的重要组成部分,是其他核心素养形成和发展的基础。在高中物理教学中,如何有效地将物理观念落地,以物理观念的形成为课堂导向,提出了一些思考。凸显物理观念的教学,要关注学生物理观念的生成过程,围绕特定物理观念的建构...
“科学探究问题分析”案例教学设计与评价
摘要:高等院校作为培养未来基础教育师资的重要基地,其研究生的教育质量直接关乎未来教师队伍的素质和水平。然而,在具体培养过程中,常存在实践能力培养与理论教学脱节以及教学实践转化机制薄弱等现象。为此,以《物理教学设计与反思》课程为载体,聚焦“中...
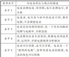
“电压表和电流表的电路结构”教学:电表物质观的形成路径与实践探索
摘要:以高中物理电压表和电流表的电路结构为教学案例,设计结构化、序列化问题情境和“做一做”“展一展”"评一评"等学习活动。经过单元整合教学实践,让每一个学生在课堂中进行持续的深度学习,有效地促进学生电表物质观的形成。...

教材研究

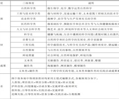
基于内容分析法的四个版本初中物理新教材跨学科实践内容的比较研究
摘要:2024版初中物理新教材增加了跨学科实践的相关内容,通过对人教版、沪科技版、教科版、北师大版初中物理新教材中跨学科实践内容进行分析与比较,发现:四个版本初中物理新教材中的自然科学类内容数量最大,医药科学和农业科学领域的内容较少,自然资...
逻辑建构 概念深化 方法显化 史育融合
摘要:基于对人教版必修3第十三章《电磁感应与电磁波初步》的教材分析,从编排意图、知识呈现线索和教材编写特点三个维度展开探讨,并据此提出“循序渐进构建知识逻辑体系”"强化基本概念的构建”“重视物理思想方法的显性教育”“注重物理学史的...
利用物理教材插图培养批判性思维的理论框架与教学策略
摘要:插图作为物理教材的组成部分,是利用教材培养学生批判性思维的重要资源。从图像学视角出发,梳理插图认知过程维度及其与批判性思维的关系,构建利用插图培养批判性思维的理论框架。提出“以经验表征图强化阐释技能”“以物理表征图深化分析和推理技能”...

教学设计

科学探究与思维发展导向的“电源电动势和内阻的测量”复习课设计
摘要:“电源电动势和内阻的测量”是高中物理的重要实验,也是常考内容。以“电源电动势和内阻的测量”复习课为例,充分考虑学生情况,引导学生逐步设计测量电路,再次经历从粗测到精测的实验探究过程,获取数据并对数据进行分析处理,让学生在课堂上进行充分...
基于批判性思维培养的问题化学习教学设计
摘要:以“探究加速度与物体受力、物体质量的关系”实验复习课为例,呈现教学设计;以“问题化学习”为载体,培养学生批判性思维,最终实现有效提升学生创新能力。...

考试研究

类“球槽模型”溯源
摘要:2024年安徽高考物理选择题第8题以三个带电小球在细线及相互作用下的运动为背景,探索小球的受力、动量、能量等关系。试题情境创设巧妙,与经典“球槽模型"的原理有异曲同工之妙。通过类比探究发现,带电小球相对于地面的速度最大值位置...
传送带连续运送多个物块时的输出功率分析
摘要:以2025年高考物理广西卷第15题为例,分析“倾斜传送带连续运送多个物块”模型。深入研究在相邻物块之间的时间间隔与物块在传送带匀加速的时间大小关系不同时,传送带输出的瞬时功率、平均功率问题。帮助学生厘清此模型中的受力特点、功能关系,培...

物理实验

旋转反冲装置创新设计与教学应用
摘要:人教版高中物理教材《动量守恒定律》一章中介绍了旋转反冲装置,但未深入阐述其物理原理。分析该装置的角动量与动量传递机制,然后进行创新实验设计。利用Tracker运动分析软件和SOLIDWORKS仿真技术,定量研究旋转反冲过程中的角动量守...

问题讨论

多物体关联运动的常见错误辨析与思考
摘要:针对“关联速度”问题,以一道典型的绳连速度问题为例,辨析学生在解决关联运动问题时常见的几种错误,指出学生容易出现误将速度分解到两根绳上或将速度重复分解的问题,从而总结关联速度问题中速度分解的本质,再拓展到关联加速度问题。强调在教学中要...
电压是改变而非维持电流的原因
摘要:在解决涉及电压加于自感线圈的问题时,有这样一个思维困境:如果线圈的自感电动势等于外加电压,那么由于回路中“用于产生电流的电压"等于0,还由于自感电动势会“阻碍住"电流的变化,似乎电流应该等于0;但如果不相等,那么电...
圆柱体水杯内的物体成像研究
摘要:聚焦于圆柱体水杯内物体的成像问题,基于圆柱面折射的光学原理,在近轴近似条件下,建立了成像的数学模型,并推导了相应的成像公式。通过对公式的分析,系统探讨了像距及放大率与物距之间的定量关系,揭示了圆柱体介质中物体近轴成像的几何光学特性。结...

课程资源

指向关键能力培养的智能手机实验思考与改进
摘要:实验是物理教学的重要组成部分,依照人教版高中物理教材(2019)的内容,师生可运用智能手机做力学部分探究实验。在实验过程中,师生共同剖析遇到的问题,明确手机运动的复杂性、无线传输的异体性、传感器位置的不确定性等对实验教学的影响。在此基...
质量变化条件下竖直弹簧振子的振幅调控与演变机制探究
摘要:对竖直弹簧振子振幅随质量与位置变化的关系进行了研究。基于能量守恒原理,推导得到振幅普适性表达式,并通过PyCharm软件对理论结果开展可视化仿真模拟,验证了该表达式的合理性,深化了对简谐运动能量机制的理解,为相关物理教学实践与复杂振动...

教师教育

三阶迭代突破认知盲区:初中物理“电磁继电器”复习课创新实践
摘要:针对初中生电磁继电器综合应用的认知难点,结合中考复习需求,以“自制一台多士炉"项目为载体,采用三阶迭代实验模式(1.0理想电路—2.0力学博弈—3.0参数战争),引导学生深入探究“电磁-力-热耦合"的关系。基于高度...
基于学习进阶层级模型的初中物理教学设计
摘要:基于学习进阶层级模型,以“阿基米德原理”为例,对相关概念知识层级进行分析、解构与整合,使课程实施凸显逻辑化、结构化。基于学习进阶层级模型设计的教学活动,注重学生在认知过程中的思维发展和学习进阶,有助于提升学生的学习效果。...
相关杂志
  • 中国学校体育

    中国学校体育

    2025年11期
    ¥7.59
  • 物理教学探讨

    物理教学探讨

    2026年01期
    ¥7.29
  • 大学教育(上半月)

    大学教育(上半月)

    2025年11期
    ¥15.00
  • 小学教学研究·(上旬·语文)

    小学教学研究·(上旬·语文)

    2025年12期
    ¥4.89
  • 考试周刊

    考试周刊

    2025年52期
    ¥14.49
  • 甘肃教育

    甘肃教育

    2025年24期
    ¥3.69
  • 化学教学

    化学教学

    2026年01期
    ¥7.29
  • 高教探索

    高教探索

    2026年01期
    ¥12.00
  • 江苏教育

    江苏教育

    2025年24期
    ¥6.00
  • 语文建设·上半月

    语文建设·上半月

    2026年01期
    ¥6.00
  • 现代家长

    现代家长

    2026年01期
    ¥5.40
  • 教育实践与研究·小学课程版

    教育实践与研究·小学课程版

    2025年11期
    ¥6.00
订阅全年后,您可享受以下权益
①该本杂志即日起至未来1年内所有更新电子版杂志的使用权限;
②赠送该杂志的部分往期的杂志的使用权限,有效期1年。

全年订购价格: ¥87.48

订阅全年
--%>

登录龙源期刊网

温馨提示:

1.点击网站右上角的“充值”按钮可以为您的账号充值

2.充值金额可以选择30,50,100或500元

3.充值成功后即可购买网站上的任意杂志或文章

还没有龙源账户? 立即注册

购买杂志

物理教学探讨

杂志价格:¥7.29元

  • 微信扫码支付
  • 当前余额:100.00

购买杂志

物理教学探讨

杂志价格:¥7.29元

  • 微信扫码支付
  • 当前余额:¥100.00

    去充值
monitor
客服机器人