注册帐号丨忘记密码?
1.点击网站首页右上角的“充值”按钮可以为您的帐号充值
2.可选择不同档位的充值金额,充值后按篇按本计费
3.充值成功后即可购买网站上的任意文章或杂志的电子版
4.购买后文章、杂志可在个人中心的订阅/零买找到
5.登陆后可阅读免费专区的精彩内容
打开文本图片集
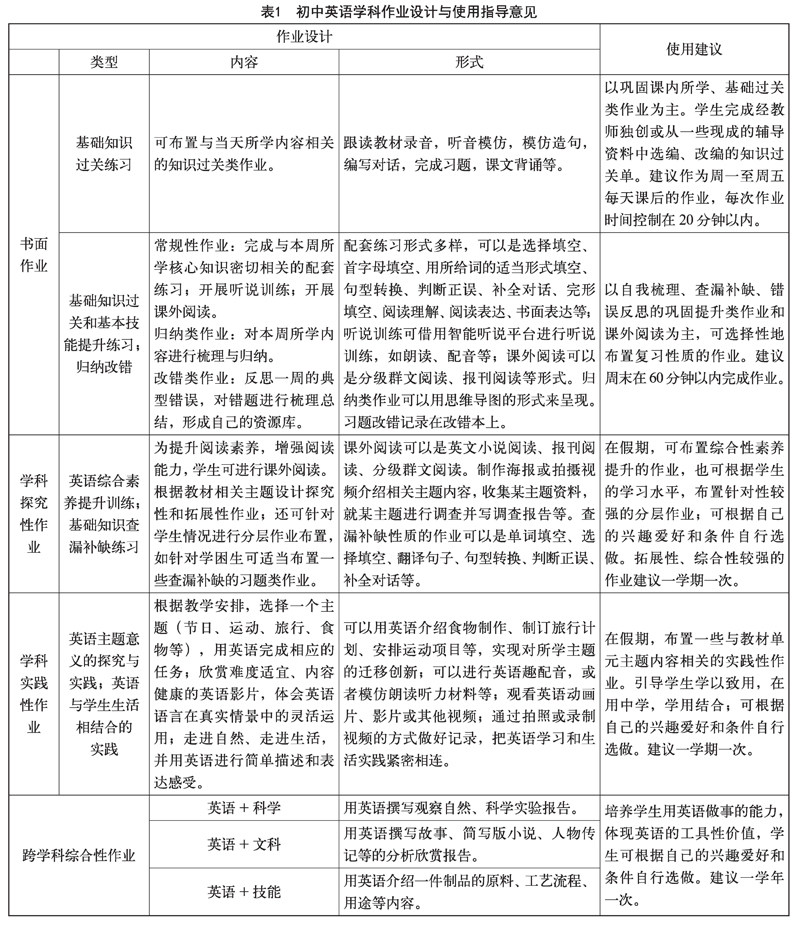
摘 要:文章旨在通过研究“双减”政策推行实施以来教学活动的变化和新“考改”的要求,以四川省教科院学科作业设计要求和《英语周报》作业为案例,引导教师顺应考改导向,服务课堂教学改革,关注课程标准、教材,通过精心设计的课时、单元评测等各类型的作业评价反拨教学,完成课程改革任务,最终达到实现培养有理想、有本领、有担当时代新人的新要求。(剩余3290字)
登录龙源期刊网
购买文章
基于“双减”政策和考改的作业设计之魂探源
文章价格:4.00元
当前余额:100.00
阅读
您目前是文章会员,阅读数共:0篇
剩余阅读数:0篇
阅读有效期:0001-1-1 0:00:00