高考政治创新素养的评价走向及教学启示

打开文本图片集
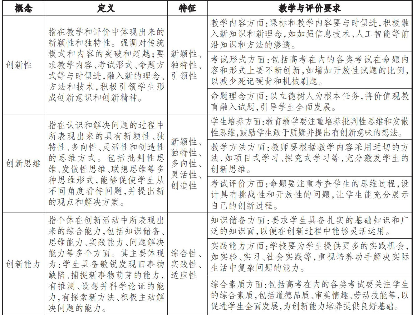
教育部在2023—2025年出台的普通高校招生工作通知中,分别以“创新性”“创新思维”和“创新能力”为核心概念表达当年对创新素养的评价主张。面对不同的评价政策用词,一线教师既要辨明它们的不同要求、把握它们的内在关联,又要结合相关实践分析评价走向,还要探索如何以创新素养评价引领课堂教学变革。
一、“创新性”"创新思维”和“创新能力"三个概念的比较
作为评价政策术语,“创新性”“创新思维”和“创新能力”三个概念既有区别又有联系,它们共同指向创新素养评价,三者之间既有政策指向的连续性、评判要求的递进性,又有评价侧重的差异性。(剩余2955字)