注册帐号丨忘记密码?
1.点击网站首页右上角的“充值”按钮可以为您的帐号充值
2.可选择不同档位的充值金额,充值后按篇按本计费
3.充值成功后即可购买网站上的任意文章或杂志的电子版
4.购买后文章、杂志可在个人中心的订阅/零买找到
5.登陆后可阅读免费专区的精彩内容
打开文本图片集
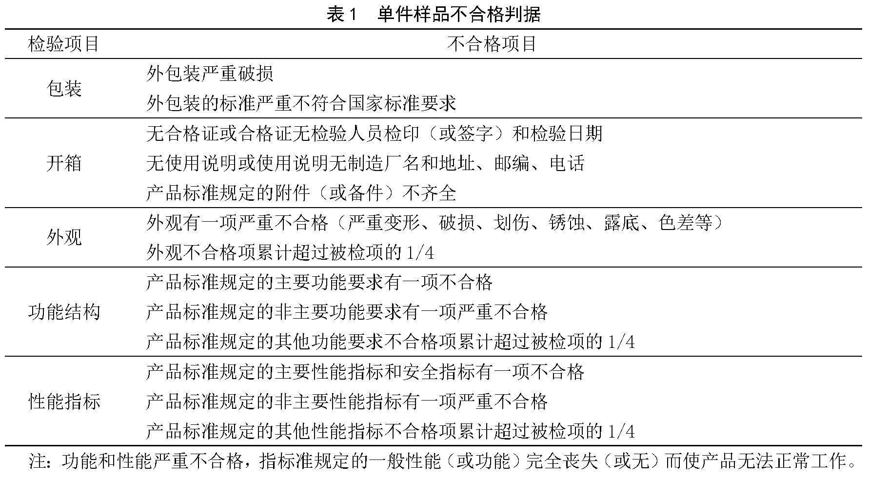
摘 要 教学仪器设备质量是否合格,直接关系到教学效果,以及师生的健康与安全。对采购的中小学教学仪器设备开展履约验收,不仅是对供应商履行合同情况的检查和审核,也是检验产品质量,避免并杜绝问题产品进入校园的最后一个环节。当前,中小学教学仪器设备产品履约验收尚存在“五重五轻”的情况,单包、单批产品的抽样方案和判据缺乏标准,导致履约验收随意性强,产品质量难以得到控制。(剩余6216字)
登录龙源期刊网
购买文章
中小学教学仪器设备履约验收中抽样方案与判据的选择与运用
文章价格:5.00元
当前余额:100.00
阅读
您目前是文章会员,阅读数共:0篇
剩余阅读数:0篇
阅读有效期:0001-1-1 0:00:00