注册帐号丨忘记密码?
1.点击网站首页右上角的“充值”按钮可以为您的帐号充值
2.可选择不同档位的充值金额,充值后按篇按本计费
3.充值成功后即可购买网站上的任意文章或杂志的电子版
4.购买后文章、杂志可在个人中心的订阅/零买找到
5.登陆后可阅读免费专区的精彩内容
打开文本图片集
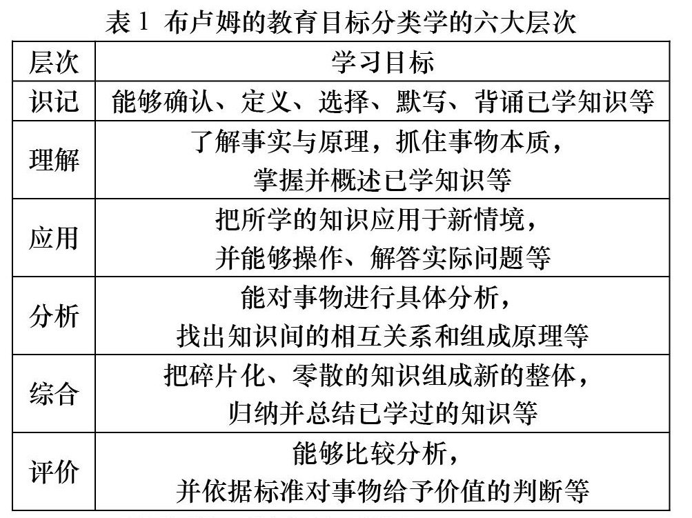
新高考背景下,数学高考试题更加注重数学知识基础性、创新性和综合性的考查.本文基于深度学习理念提出“树立正确知识观”“注重知识本质”“多元学习法”“深度的学习反思”等高中数学学习方法,这些学习方法能更好地适应新高考的特点,达到改善学生数学学习方式的核心目标,并以2021年高考适应性考试数学卷为例,对这(剩余3737字)
登录龙源期刊网
购买文章
基于深度学习的高中数学学习方法研究
文章价格:4.00元
当前余额:100.00
阅读
您目前是文章会员,阅读数共:0篇
剩余阅读数:0篇
阅读有效期:0001-1-1 0:00:00