注册帐号丨忘记密码?
1.点击网站首页右上角的“充值”按钮可以为您的帐号充值
2.可选择不同档位的充值金额,充值后按篇按本计费
3.充值成功后即可购买网站上的任意文章或杂志的电子版
4.购买后文章、杂志可在个人中心的订阅/零买找到
5.登陆后可阅读免费专区的精彩内容
打开文本图片集
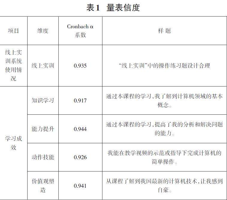
摘要:结合定量和定性研究方法,以《计算机应用基础》课程为例,基于任务驱动教学法,增设线上实训资源,在粤开放教育学生群体中实施在线教学,从而检验教学效果。结果:1)学生学习成效较显著,满意度较高;2)学习成效和满意度在学习层次之间不存在差异,在学科专业之间存在显著差异;3)学习成效、线上实训使用和学生满意度之间均为显著正相关。(剩余6331字)
登录龙源期刊网
购买文章
任务驱动的在线开放课程教学效果实证研究
文章价格:5.00元
当前余额:100.00
阅读
您目前是文章会员,阅读数共:0篇
剩余阅读数:0篇
阅读有效期:0001-1-1 0:00:00