基于核心素养的小学体育跨学科主题学习策略与路径探究

打开文本图片集
DOI:10.16730/j.cnki.61-1019/g8.2025.10.029
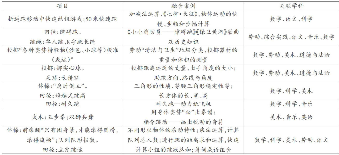
《义务教育体育与健康课程标准(2022版)》将“跨学科主题学习”作为课程内容的重要组成部分提出,并安排10% 的课时进行实施,这对义务教育阶段体育与健康课堂内容提出了新的要求[1]。跨学科主题学习已成为当前教育领域改革的重要发展方向,开展跨学科主题学习有助于体育教师落实新课标要求,实现体育与不同学科知识之间的关联和融合,对于提高学生综合运用多学科知识和技能解决实际问题的能力,加强体育与其他学科间的交流与相互促进,培养学生的体育与健康核心素养意义重大。(剩余3978字)