注册帐号丨忘记密码?
1.点击网站首页右上角的“充值”按钮可以为您的帐号充值
2.可选择不同档位的充值金额,充值后按篇按本计费
3.充值成功后即可购买网站上的任意文章或杂志的电子版
4.购买后文章、杂志可在个人中心的订阅/零买找到
5.登陆后可阅读免费专区的精彩内容
打开文本图片集
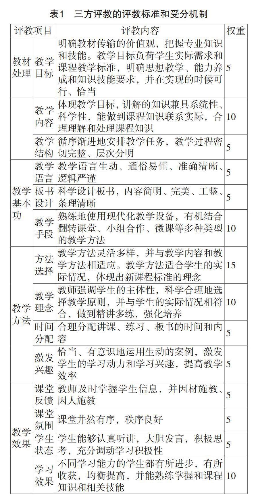
摘要:高职院校对拓展教育体系、培养高素质人才具有积极作用。当前,要想优化高职院校教学质量,引入三方评教体系是一个有效途径。基于此,文章简要概述高职院校三方评教的意义和实施原则,并提出对应的问题解决策略,为高职院校推进三方评教提供借鉴。
关键词:高职院校;三方评教;人才培养
在高职教育中,评教工作是重要的教学质量评价手段,对提高教学质量起到辅助指导作用。(剩余3623字)
登录龙源期刊网
购买文章
高职院校三方评教实施策略分析
文章价格:4.00元
当前余额:100.00
阅读
您目前是文章会员,阅读数共:0篇
剩余阅读数:0篇
阅读有效期:0001/1/1 0:00:00