注册帐号丨忘记密码?
1.点击网站首页右上角的“充值”按钮可以为您的帐号充值
2.可选择不同档位的充值金额,充值后按篇按本计费
3.充值成功后即可购买网站上的任意文章或杂志的电子版
4.购买后文章、杂志可在个人中心的订阅/零买找到
5.登陆后可阅读免费专区的精彩内容
打开文本图片集
中图分类号:G434 文献标识码:A
本文系北京教育学院2023年院级重点关注科研课题“教育数字化背景下的区域干部教师培训机构评价体系研究”(课题编号:ZDGZ2023-12)研究成果。
一、研究背景
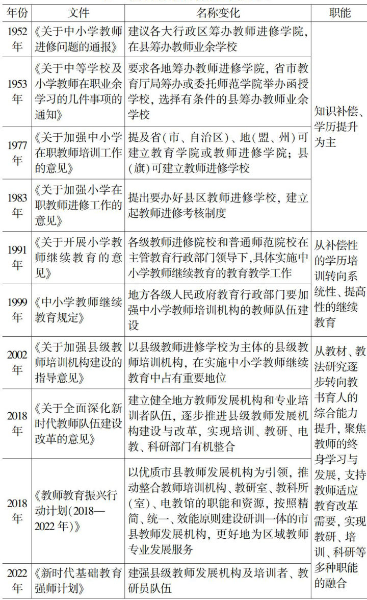
我国教师队伍建设取得了瞩自的成就,其背后是政策推动一多主体探索一系统转型重构的发展脉络。伴随以人工智能为代表的新一轮技术不断融人育人场景,助力教师实现育人理念、工具、模式的重塑势在必行。(剩余13160字)
登录龙源期刊网
购买文章
数字时代基础教育教师发展机构评价指标体系的构建
文章价格:6.00元
当前余额:100.00
阅读
您目前是文章会员,阅读数共:0篇
剩余阅读数:0篇
阅读有效期:0001/1/1 0:00:00