注册帐号丨忘记密码?
1.点击网站首页右上角的“充值”按钮可以为您的帐号充值
2.可选择不同档位的充值金额,充值后按篇按本计费
3.充值成功后即可购买网站上的任意文章或杂志的电子版
4.购买后文章、杂志可在个人中心的订阅/零买找到
5.登陆后可阅读免费专区的精彩内容
打开文本图片集
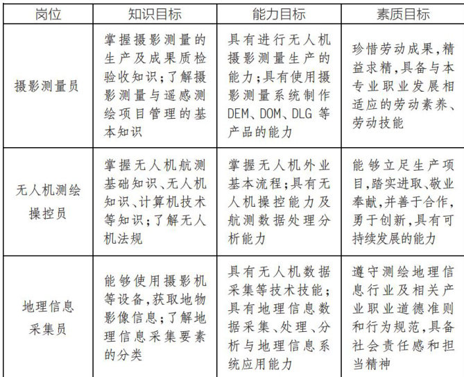
近几年来,随着全球经济产业升级以及我国强国战略的推进,技术技能人才的综合素养成为支撑产业升级的核心要素。职业院校以就业岗位为导向,为国家培养生产、建设、服务等一线需要的专业技术技能型人才。中共中央宣传部和教育部关于印发《新时代学校思想政治理论课改革创新实施方案》的通知中提出,各高校要规范实践教学,把思想政治教育有机融入社会实践、志愿服务、实习实训等活动中,切实提高实践教学实效。(剩余5138字)
登录龙源期刊网
购买文章
现代学徒制视域下专业课程与工匠精神契合问题研究
文章价格:4.00元
当前余额:100.00
阅读
您目前是文章会员,阅读数共:0篇
剩余阅读数:0篇
阅读有效期:0001/1/1 0:00:00