注册帐号丨忘记密码?
1.点击网站首页右上角的“充值”按钮可以为您的帐号充值
2.可选择不同档位的充值金额,充值后按篇按本计费
3.充值成功后即可购买网站上的任意文章或杂志的电子版
4.购买后文章、杂志可在个人中心的订阅/零买找到
5.登陆后可阅读免费专区的精彩内容
打开文本图片集
引言
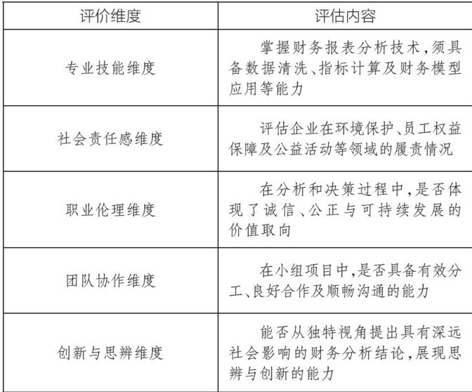
近年来,大数据技术已深刻影响经济社会的各个层面,成为提升行业效率和推动创新的重要动力。在高等教育领域,大数据不仅为专业课程的教学改革提供了技术支持,还对课程思政建设提出了新的要求。“财务报表分析”作为财务管理专业的核心课程,主要面向企业决策分析和投资评估,具有理论与实践高度结合的特性。然而,当前课程教学中的社会责任与价值引领功能体现仍显不足,导致学生专业技能与思维深度的培养未能充分落实。(剩余5722字)
登录龙源期刊网
购买文章
大数据时代下的“财务报表分析"课程思政教学改革探究
文章价格:4.00元
当前余额:100.00
阅读
您目前是文章会员,阅读数共:0篇
剩余阅读数:0篇
阅读有效期:0001/1/1 0:00:00