注册帐号丨忘记密码?
1.点击网站首页右上角的“充值”按钮可以为您的帐号充值
2.可选择不同档位的充值金额,充值后按篇按本计费
3.充值成功后即可购买网站上的任意文章或杂志的电子版
4.购买后文章、杂志可在个人中心的订阅/零买找到
5.登陆后可阅读免费专区的精彩内容
打开文本图片集
1
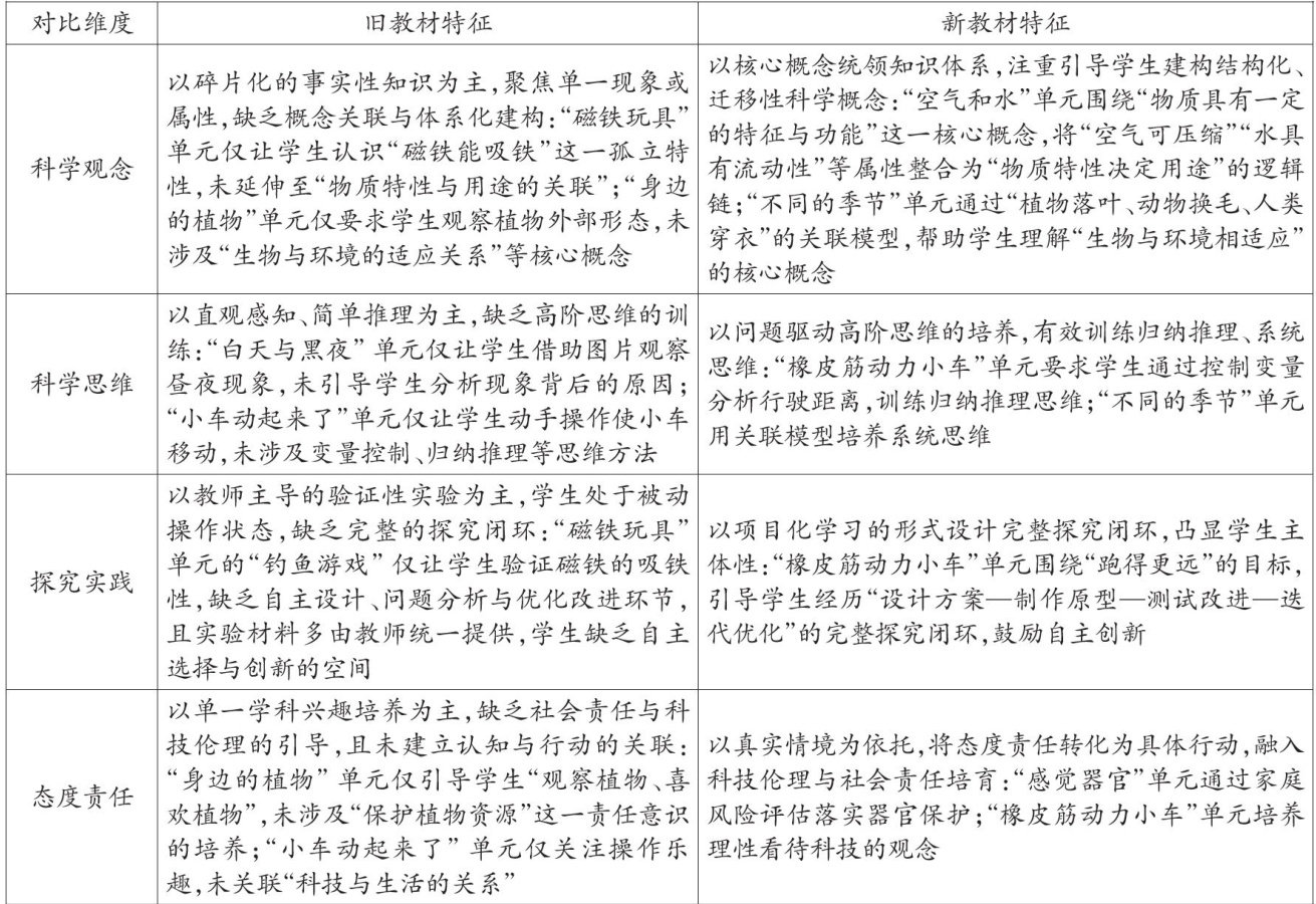
科学教学是培养公民科学素养的基础手段。随着《义务教育科学课程标准(2022年版)》(以下简称《课程标准》)的颁布,我国科学教育进入核心素养时代,要求教材编写槟弃知识碎片化呈现的方式,指向科学核心素养的培养。粤教版《科学》是我国南方地区广泛使用的科学教材,在2024年进行了修订。新修订的教材(以下简称“新教材")充分响应《课程标准》要求,进行了系统性革新。(剩余5035字)
登录龙源期刊网
购买文章
核心素养视域下科学新教材的特色分析与实施建议
文章价格:4.00元
当前余额:100.00
阅读
您目前是文章会员,阅读数共:0篇
剩余阅读数:0篇
阅读有效期:0001/1/1 0:00:00