注册帐号丨忘记密码?
1.点击网站首页右上角的“充值”按钮可以为您的帐号充值
2.可选择不同档位的充值金额,充值后按篇按本计费
3.充值成功后即可购买网站上的任意文章或杂志的电子版
4.购买后文章、杂志可在个人中心的订阅/零买找到
5.登陆后可阅读免费专区的精彩内容
打开文本图片集
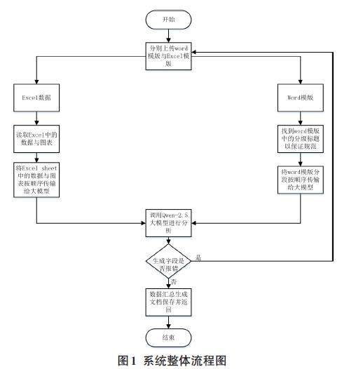
摘要:为破解传统义务教育质量监测报告撰写流程中存在的效率低下、一致性差、数据与文本融合困难等瓶颈问题,自动化生成高质量教育监测报告成为提高工作效率与决策响应速度的重要手段。本研究设计并实现了一套以Qwen-2.5多模态大模型为核心引擎的自动化报告生成系统。该系统创新性地采用“模板驱动、数据增强”的架构,通过检索增强生成(RAG) 的模式,将结构化的Excel数据与非结构化的Word模板进行深度融合。(剩余6752字)
登录龙源期刊网
购买文章
基于Qwen-2.5模型的义务教育质量监测报告生成系统研究
文章价格:5.00元
当前余额:100.00
阅读
您目前是文章会员,阅读数共:0篇
剩余阅读数:0篇
阅读有效期:0001/1/1 0:00:00