注册帐号丨忘记密码?
1.点击网站首页右上角的“充值”按钮可以为您的帐号充值
2.可选择不同档位的充值金额,充值后按篇按本计费
3.充值成功后即可购买网站上的任意文章或杂志的电子版
4.购买后文章、杂志可在个人中心的订阅/零买找到
5.登陆后可阅读免费专区的精彩内容
打开文本图片集
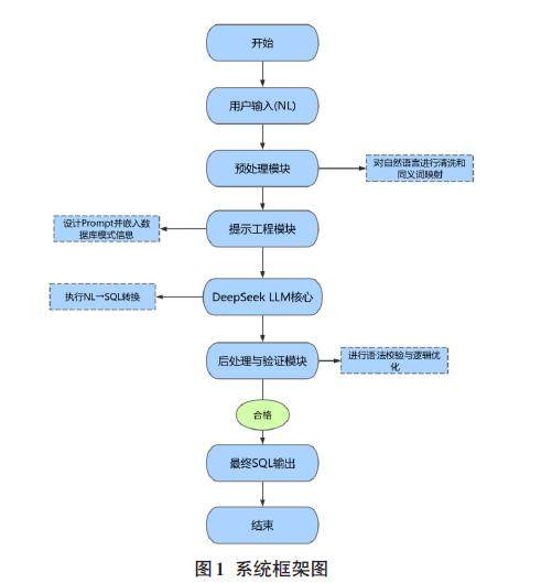
摘要:自然语言到 SQL(Text-to-SQL) 的转换是降低数据库使用门槛的关键技术。针对现有方法在处理复杂中文查询和语义歧义方面的挑战,文章提出一种基于DeepSeek大模型的Text-to-SQL生成方法。该方法利用DeepSeek强大的语义理解能力进行深度解析,并结合专为SQL语法设计的生成与优化策略,以提升转换的准确性。(剩余11563字)
登录龙源期刊网
购买文章
基于DeepSeek大模型的自然语言到SQL生成方法研究
文章价格:6.00元
当前余额:100.00
阅读
您目前是文章会员,阅读数共:0篇
剩余阅读数:0篇
阅读有效期:0001/1/1 0:00:00