物联网技术

物联网技术

2025年22期
  • 收藏
收藏成功
微博 空间 微信
《物联网技术》杂志是经国家新闻出版总署批准的,目前国内唯一同时具有国际和国内CN刊号的物联网专业科技期刊。主要介绍基于物...     展开

类型

半月刊

类别

学术
定价
促销信息
全年订阅更优惠!
¥20.00 ¥12.00
目录

资讯博览

视点
物联网产业(2025年10月) 战略合作海格通信与国电高科签署战略合作协议创建全域卫星物联网解决方案 2025中国移动全球合作伙伴大会期间,海格通信与国电高科签署战略合作协议。双方将围绕我国首个低轨物联网星座—“天启星座”的核心技术研发与产...
灵音
摘要:本项目研发了一种波束指向室内声场分区重放系统,用于在室内区域形成多个听音区域,抑制室内回声和反射问题。该系统通过物理声波波导控制技术与电子分频处理技术,通过DSP控制各路信号处理发射,实现室内场景的声频高效率、变波束角的声频发射,能够...

学术研究

基于HSV颜色空间的光伏组件非均匀积尘识别方法
摘要:针对光伏组件非均匀积尘识别问题,文中通过实验室内搭建的模拟平台,构建包含不同积尘等级的光伏组件表面图像数据集,依据积尘颜色特征建立多级积尘程度划分模型,进而提出了一种基于HSV颜色空间的光伏组件非均匀积尘识别与量化方法。结果表明,相较...
基于多参数融合的密闭空间环境质量智能感知系统研究
摘要:密闭空间的空气流通性差,存在一系列的安全隐患。文中提出了一种基于多参数融合的密闭空间环境质量智能感知系统。该系统由采集终端、边缘计算节点和云端管理平台三部分组成。其中,采集终端的传感器可以根据系统的实际功能需求进行灵活替换;边缘计算节...
观光车辆运行状况监测系统设计
摘要:针对观光车辆运行状态监测系统缺乏的问题,设计了一套监控系统。通过选用A9G模块实现GPS定位和GPRS通信共通,实时定位观光车的位置,然后通过GPRS技术将车辆位置发送至远端监管平台。通过HC-SR04超声波测距模块设置游客“探头”报...
双船体协同的无人水质监测系统设计与实现
摘要:受水体污染类型复杂、传统监测方式响应滞后等问题制约,当前水质监测在动态性、覆盖范围及精细化水平上仍存在显著不足。针对上述问题设计了一种适用于复杂水域环境的无人水质监测系统,实现水质参数的多层检测与数据远程传输。系统采用双船体平台结构,...
基于先验视觉深度模型的街景图像定位算法
摘要:针对自动驾驶车辆、机器人、智能手机等终端在复杂环境下的全局定位需求,提出一种基于街景图像以及先验视觉深度模型的用户定位算法。首先,利用地点识别模型实现街景图像的检索;在此基础上,通过先验视觉深度模型对街景图像的几何信息进行估计,恢复三...
基于1D-CNN-LSTM的结构健康监测应变数据预测方法
摘要:校园连廊在长期荷载作用下可能出现性能退化,在连廊关键位置部署智能化的健康监测系统有助于实现校园建筑安全的实时感知。然而,在数据传输过程中,可能会出现数据丢失现象。因此,文中提出采用长短期记忆网络(LSTM)模型并进一步与一维卷积神经网...
可变形卷积增强YOLO11n在多目标场景下的精度优化
摘要:针对现有目标检测模型在实时性、小目标检测及计算效率方面的不足,以及YOLO1ln在复杂背景适应性、目标尺度鲁棒性和小目标召回率上的局限,文中提出一种融合可变形卷积与混合注意力机制的YOLO1ln优化方法。可变形卷积通过自适应调整感受野...
基于YOLOv11的安全帽佩戴检测研究与优化
摘要:针对施工现场安全帽检测出现的小目标漏检、遮挡误判以及复杂背景干扰等情形,在注意力机制、增强型多尺度特征融合途径和残差连接位置选择等部分,对YOLOv11算法进行了优化调整。实验表明:在标准安全帽检测所采用的数据集上,改进算法的检测精度...
基于UWB的室内空间定位关键技术研究
摘要:超带宽(UWB)技术是一种基于极窄脉冲的无线通信技术,具有高精度定位、高速数据传输、低功耗、强抗多径干扰等优势。文章探讨了UWB的定位原理,包括基于飞行时间(TOF)的单边双向测距(SS-TWR)和双边双向测距(DS-TWR)方法,以...
基于运营商深边缘的车路协同感知系统架构设计与应用浅析
摘要:为解决传统车路协同时延高、带宽压力大等问题,提出一种基于运营商5GMEC的深边缘架构,将感知融合与AI推理下沉至网络边缘,实现数据本地化处理与毫秒级V2X消息生成。依托运营商的广域覆盖、密集部署的边缘节点以及云网融合优势,为系统提供低...

可靠传播

基于重球的硬阈值算法在稀疏信号恢复中的研究
摘要:迭代硬阈值(IHT)算法作为最早提出的硬阈值稀疏恢复算法,由于其结构简单、易于实现而受到广泛关注。然而,该算法中的硬阈值算子,会导致IHT算法在多数情况下发散,或显著减缓算法收敛速度。为解决这一问题,已有研究基于重球加速技术与硬阈值技...
基于Node-RED的OLED喷墨打印系统多协议集成与数据可视化
摘要:针对OLED喷墨打印机存在的多设备、多协议异构通信问题,带来跨协议的数据采集难度大以及运维工作量高等问题,文中提出了基于Node-RED低代码开发平台的解决方案:设计了多协议统一接入框架,实现了异构设备的标准化数据采集;通过JSON配...
基于串口服务器与物联网的交换机集群安全控制
摘要:针对企业网络中交换机集群串口连接管理效率低、难以扩展且安全性低的问题,文中设计了一种基于串口服务器与物联网技术的交换机集群安全控制系统。使用串口服务器将串口通信转化为网络数据通信,通过物联网技术实现交换机集群的智能化感知与远程监控,并...
热数据趋势预测多级主动缓存架构技术研究
摘要:为了解决各类大型应用中的热数据访问对网络、应用、数据库、存储和I/O产生的压力问题,对热数据访问业务的架构优化研究显得尤为重要。针对拥有较快更新频次、数据量规模适中且对数据一致性要求较高的热数据高频访问的应用场景,文中首先在热数据范围...
基于LoRaMesh的水利自组网系统设计与实现
摘要:针对无基础设施环境下的水利监测需求,文中提出并实现了一种基于LoRaMesh的自组网系统。该系统硬件部分采用SX1262射频芯片与ESP32-S3主控器件实现无线信号接入与转化。软件部分采用受控泛洪与RSSI阈值剪枝机制,实现多跳自组...

智能处理与应用

LLMH:一种基于大语言模型的数据库查询hint优化方法
摘要:数据库管理系统(DBMS)查询hint质量的提升与查询执行效率直接相关,但当前策略依赖于经验和特定训练数据设置hint,存在准确度较低、迁移性差等问题。为此,文中提出一种基于大语言模型(LLM)的hint优化方法,即LLMH。基于LL...
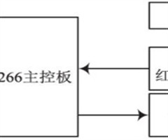
基于ESP8266物联网架构的教室环境监测与智能预测调控系统
摘要:针对教室环境监测维度单一、预测模型适应性有限、系统部署成本较高的问题,提出一种基于ESP8266物联网架构的教室环境监测与调控系统,即智教室候(Atmosphere)。该系统采用DHT11与GP2Y014AU0F传感器实现多参数实时监...
基于PA-YOLO的智能水表抄表系统的设计与实现
摘要:为解决传统水表人工抄表过程中存在的效率低、易漏抄、难核验等问题,设计并实现了一种基于PA-YOLO检测识别模型的智能水表抄表系统。该系统主要包括Android移动端与后端服务两部分:抄表人员通过前端APP拍摄水表图像,后端采用PA-Y...
基于国产化平台的目标识别模型优化
摘要:针对国产化边缘设备在复杂交通场景下车辆识别实时性不足的问题,提出一种基于昇腾NPU的硬件加速优化方案。通过动态形状编译、内存池管理及算子融合技术,结合CBAM注意力机制和WIoU损失函数,实现YOLOv8s模型在Atlas 200ID...
物联网技术在智能消防领域的应用:STM32消防小车的开发与测试
摘要:为解决传统消防救援在复杂场景适应性差、人员安全风险高的问题,设计并开发以STM32F103C8T6微控制器为核心的智能消防小车系统。集成超声波测距、火焰传感、ECB02蓝牙、舵机、继电器灭火及TFTLCD2.4英寸触摸屏等模块,在Ke...
面向公安大数据的数字挛生综合管控模型研究
摘要:随着公安系统数字化转型推进,公安大数据应用面临数据孤岛、响应滞后等问题,数字孪生技术为其智能化治理提供了新路径。文中旨在研究如何将数字孪生技术应用于公安大数据的综合管控中,提出一种基于数字孪生的公安大数据管控模型,并探讨其在公安业务中...
基于WSN + WiFi的开放式智慧农业应用系统设计
摘要:针对传统农业的不足,将WSN+WiFi技术和OneNET物联网云平台技术相结合,设计了一种基于WSN+WiFi的开放式智慧农业应用系统。WSN技术用于构建以农业大棚为主的无线局域网络,实现对农业环境数据的采集和网络节点间的无线通信;W...
育苗盘自动铺放机设计
摘要:育苗盘铺放作为穴盘育苗技术的核心环节,目前主要依赖人工逐个铺放,这种方式耗时费力、效率低下。鉴于育苗盘材质的柔软性,铺设过程中难以实施局部支撑,而其独特的穴坑突起设计可以使得上下两层育苗盘在铺放时完全分离。为此,文中设计一种育苗盘自动...
洞察与展望:中国智能照明IoT市场现状及发展走向
摘要:文章旨在深入剖析中国智能照明IoT市场的现状并展望其未来发展。首先探究从物联网市场的强劲需求到技术成熟与成本下降,逐渐发展到产业链的日趋完善,在系统梳理主要应用场景以及面临的各种挑战的基础上,预测了未来市场的规模以及发展趋势,揭示了产...
基于BO-LSTM的日光温室温湿度预测系统设计
摘要:随着物联网技术在设施农业中的广泛应用,日光温室作为现代农业生产的重要载体,其内部温湿度数据的精准预测对作物生长调控具有重要意义。然而,面对温室环境中多源、动态、非线性的物联网监测数据,传统预测方法存在明显局限,而现有深度学习模型在多参...
基于人工智能技术的智能黑板擦机器人研究
摘要:课堂教学设备逐渐向智能化方向发展。然而,传统的黑板擦除仍然停留在人工操作阶段,不仅效率低下,而且可能造成粉尘污染。为解决这一问题,文中设计了一种基于人工智能技术的智能黑板擦机器人。该机器人通过摄像头获取黑板图像,使用图像处理技术识别书...
大数据驱动的智能推荐可解释性提升策略
摘要:随着大数据技术的快速发展,智能推荐系统在电子商务、社交网络、医疗健康、在线教育、个性化资讯推送等众多领域得到了广泛应用,并在提升用户体验、促进精准营销、优化资源配置等方面发挥了重要作用。然而,现有推荐算法普遍存在“黑箱”特性,用户难以...
融合机器视觉与语音控制的仿生机械手应用
摘要:本研究通过3D打印技术制作了一款高度仿生的机械手,充分模拟人手的结构和功能,实现与人手动作的高度同步。该机械手通过体感手套传感器实时采集并通过蓝牙传输人手的动作信息,实现精确的动作同步;引入机器视觉和语音控制技术。机器视觉使机械手能够...
面向智慧校园的物联网数据融合与异常检测机制
摘要:为提升智慧校园物联网系统的运行效率与安全等级,文中提出一种多维度数据融合与实时异常检测机制。该机制通过分层式数据采集架构实现边缘-云端协同融合,采用加权贝叶斯算法与时空关联策略处理异构数据,结合深度学习模型构建异常检测体系。实验数据表...
基于物联网技术的罗非鱼养殖系统设计
摘要:针对罗非鱼人工养殖中水质调控滞后、增氧效率低、投喂粗放及管理不规范等问题,提出了一种基于物联网的低成本智能化养殖系统。该系统以STM32微控制器为核心,集成多种传感器来实时采集水温、溶氧量、pH值及氨氮含量等关键数据,并通过WiFi上...
基于粒子群算法的居民用电行为分析优化研究
摘要:随着物联网技术的发展,人们对家用电器的使用已经超越了时空的限制,为了获取最低的用电成本和节能,对用电事件进行排程,进一步优化居民用电行为,有效利用电能。从人性化和减少用电成本角度考虑,基于粒子群算法建立数学模型对居民用电行为进行最优排...
基于SCL编程语言的1200PLC自由口多站点轮询程序设计
摘要:在工业自动化领域,多站点通信是实现生产过程集中监控和分散控制的关键环节,但传统的多站点轮询用梯形图编程,效率低且可扩展性不足。针对该问题,文中提出一种基于SCL编程语言的1200PLC自由口多站点轮询程序设计方案,目的是实现对多个从站...

人才培养

基于PacketTracer搭建物联网仿真实验平台
摘要:为推动物联网技术在教学实践、科研创新与应用开发领域的落地,基于PacketTracer搭建了一种低成本、易操作的物联网仿真实验平台。该平台采用模块化设计,充分利用PacketTracer提供的网络设备和传感器模型,构建了多种典型物联网...
新工科背景下“物联网感知技术实验”课程教学改革探索
摘要:为满足新工科建设对培养高素质工程技术人才的需求,针对“物联网感知技术实验”课程硬件资源老化、实验内容单一以及产教脱节等问题,引入虚实融合的物联网综合实验平台以优化硬件资源;设计基础实验、拓展实验与综合实验相结合的分层进阶式教学内容,尊...
物联网工程专业应用型情境教学法研究与实践
摘要:基于应用型大学的人才培养定位与工程教育认证要求,本研究聚焦物联网工程专业学生工程应用能力的培养,探索理论与实践深度融合的课堂教学路径,以促进复杂工程问题求解、跨学科协作、现代工具使用与工程伦理意识等核心胜任力的形成。在“单片机原理及应...
基于AI与理虚实融合的“模拟电子技术”课程教学改革研究
摘要:针对传统教学模式存在的理论与实际脱节、教学手段单一等问题,利用AI技术对“模拟电子技术”课程开展理虚实融合一体化深度教学改革。借助人工智能的智能分析功能,构建“理论教学为主、虚拟仿真与实际电路板制作为辅”的创新教学模式。教学过程中,利...
基于CDIO-OBE理念的边疆地区单片机课程教学改革
摘要:针对边疆地区电子信息类专升本专业单片机课程存在的“目标模糊、实践脱节”等问题,提出基于CDIO-OBE理念的教学模式改革。依托OBE理念,结合CDIO“构思-设计-实施-运行”全流程,构建“构思教学目标-设计教学内容(项目)-实施教学...
新质生产力视域下工程训练创新教学模式的探索
摘要:随着时代发展与科技进步,新质生产力已成为推动社会经济发展的核心力量。工程训练作为一门重要的实践课程,其现有教学内容与前沿工程技术间存在明显衔接断层,难以完全契合现代工业对人才的要求。本研究基于新质生产力理论,结合机械专业人才培养现状,...
相关杂志
  • 中国商论

    中国商论

    2026年01期
    ¥17.49
  • 中外建筑

    中外建筑

    2025年12期
    ¥9.90
  • 河南科技

    河南科技

    2025年24期
    ¥6.00
  • 海洋开发与管理

    海洋开发与管理

    2025年09期
    ¥21.69
  • 计算机应用文摘

    计算机应用文摘

    2026年02期
    ¥9.00
  • 社会科学研究

    社会科学研究

    2026年01期
    ¥9.00
  • 现代信息科技

    现代信息科技

    2025年24期
    ¥18.00
  • 湖南大学学报(社会科学版)

    湖南大学学报(社会科学版)

    2025年06期
    ¥12.00
  • 中国调味品

    中国调味品

    2026年01期
    ¥0.00
  • 计算技术与自动化

    计算技术与自动化

    2025年04期
    ¥10.89
  • 民主与科学

    民主与科学

    2025年05期
    ¥3.39
  • 原生态民族文化学刊

    原生态民族文化学刊

    2026年01期
    ¥10.89
订阅全年后,您可享受以下权益
①该本杂志即日起至未来1年内所有更新电子版杂志的使用权限;
②赠送该杂志的部分往期的杂志的使用权限,有效期1年。

全年订购价格: ¥144.00

订阅全年
--%>

登录龙源期刊网

温馨提示:

1.点击网站右上角的“充值”按钮可以为您的账号充值

2.充值金额可以选择30,50,100或500元

3.充值成功后即可购买网站上的任意杂志或文章

还没有龙源账户? 立即注册

购买杂志

物联网技术

杂志价格:¥12.00元

  • 微信扫码支付
  • 当前余额:100.00

购买杂志

物联网技术

杂志价格:¥12.00元

  • 微信扫码支付
  • 当前余额:¥100.00

    去充值
monitor
客服机器人