基于回目视角的《红楼梦》整本书阅读教学再探

打开文本图片集
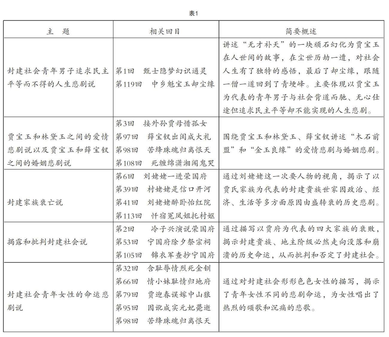
摘要:章回体小说的回目生动而凝练,对每一回的故事情节能够起到提纲挈领的提示作用,理解章回体小说回目的总体构思,熟悉回目的特点及作用,对提升整本书阅读教学的有效性具有较为重要的意义。《红楼梦》是古典章回体小说的杰作,已被纳入统编高中语文教材整本书阅读的单元学习任务中。文章立足课程标准和语文教材,探讨《红楼梦》回目的特点及作用,通过教学举隅,梳理相关教学案例,以期对整本书阅读教学提供一定的借鉴,并实现帮助学生更为顺利地完成《红楼梦》整本书阅读单元学习任务的目标。(剩余8028字)