线性代数课程教学基础目标达成度评价体系研究
——以地理科学(师范类)专业为例

打开文本图片集
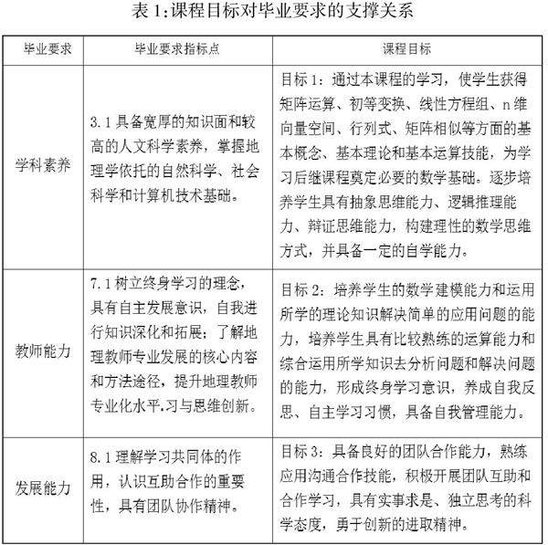
摘 要:师范类专业认证是关系中学教育的大事。以宿州学院地理科学(师范类)为例,研究地理科学专业的专业任选课程的课程目标及毕业要求指标点的对应关系,对线性代数的课程目标达成度评价体系进行分析,同时结合2020-2021学年相关教学实践,对课程达成度的结果进行分析,并在此基础上提出教学建议。
关键词:师范类;目标达成度评价体系;地理科学;线性代数
师范类专业的培养目标是培养具备优秀的教育素养和专业能力的老师,为了使学生能够在未来的中小学教育教学工作中胜任教学工作且能够积极参与学科教学改革和教育研究工作。(剩余1831字)